|
De inhoud van deze bijdrage is in een iets aangepaste en geactualiseerde vorm opgenomen in het onderstaande Engelstalige essay
The content of this contribution is in adapted and updated form included in the following English-language essay :
|
Een model
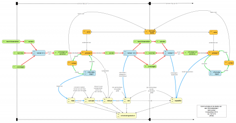
Tijdens de afgelopen KVAN-dagen in Assen heb ik een informatiemodel gepresenteerd waarvan ik denk dat het algemeen toepasbaar is. (De presentatie is bijgevoegd).png)
Dit model dat ik eigenlijk al langer toepas, in het begin vooral impliciet de laatste tijd steeds meer expliciet, bestaat uit een drietal centrale bouwstenen die volgens mij gezamenlijk de basis zijn van semantische informatie (SI) als eenheid op bijna atomair niveau.
Semantische informatie
Semantische informatie is een begrip uit de informatiefilosofie. Zij wordt door Floridi omschreven als informatie die meaningful, well formed en truthful is. Deze drie kenmerken zijn heel goed te koppelen aan concepten uit de archivistiek. Zelf zou ik ze willen kenschetsen als betekenisvol, enigszins gestructureerd en betrouwbaar.
Ten aanzien van truthful kan gesteld worden dat een archivaris nooit kan zeggen dat informatie waar of niet waar is. Hij of zij
kan wel aangeven dat aan de integriteit van het informatieobject dat de informatie bevat niet getwijfeld hoeft te worden.