Soort:
Schema
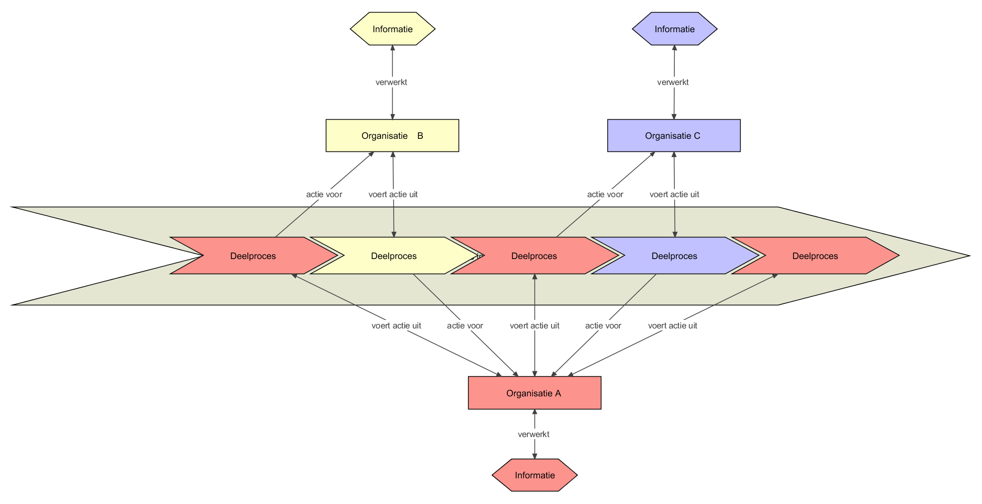
Een ketendossier blijkt na inzoomen echter uit verschillende delen te bestaan. De verschillen worden bepaald door de procescontext van de eigenaren. In het geval van overheden is aan elke eigenaar een bestuurlijk verantwoordelijke te koppelen, dit is volgens de Archiefwet de zorgdrager.
Een keten binnen de overheid kan bestaan uit een of meer zorgdragers die als partners onderling afspraken moeten maken over zaken als bewaartermijnen (ketenselectie), vervanging, overbrenging, toezicht, technische kwaliteit, uitwisselbaarheid en voortbestaan (duurzame toegankelijkheid).
Album:
Levenscyclus:
Informatiemodel:
Datum eerste publicatie:
zaterdag, 25 juli 2015 - 10:15am
- 52 keer gelezen
