U bent hier

Waarderen, selecteren en vernietigen in een digitale omgeving

Soort: 
Schema
Een recept
Waarderen, selecteren en vernietigen in een digitale omgeving lijkt op het eerste gezicht en zeker vanaf de buitenkant moeilijker dan het in feite is. 

Waar het om gaat is dat in de voorbereiding het kunnen vernietigen in een digitale omgving de noodzakelijke uitgangspunten al bekend en geformuleerd zijn en ook de juiste ingrediënten aanwezig zijn. Technisch en functioneel moet het natuurlijk wel mogelijk zijn bepaalde handelingen uit te kunnen (laten) voeren. Wanneer dat alles beschikbaar is wordt de uitvoering, het verzamelen en vastleggen van gegevens, het beoordelen van de waarde van de informatie en de uitvoering feitelijke vernietiging relatief eenvoudig. Relatief omdat het bepalen van de echte waarde van informatie veel kennis en inzicht vergt over de organisatie, haar taken en werk en haar rol in de maatschappelijke omgeving allemaal in relatie tot gewoontes, gebeurtenissen en bijzonderheden. En dit is een activiteit die los staat van de toegepaste technieken. 

Uitgangspunten
Als eerste zijn uitgangspunten voor het selecteren en vernietigen in een digitale omgeving te formuleren. Deze uitgangspunten zijn niet uniek voor dit onderdeel, maar hebben wel hun uitwerking op de inrichting en architectuur van de informatiehuishouding en de bedrijfs- en beheersprocessen. De uitgangspunten zullen leiden tot het benoemen van functionaliteiten die het proces van waarderen,selecteren en vernietigen feitelijk mogelijk maken. 
Hieronder staan een opsomming als voorbeeld.
  1. alle informatie is van waarde, maar niet alles is even belangrijk. Dit betekent dat in het geval van overheden de Archiefwet 1995 op alle informatie betrekking heeft, maar dat deze wet afhankelijk van bewaartermijnen en risico-afwegingen niet perse in alle gevallen even zwaar in te zetten is. Het woord archiefwaardig kan dan ook achterwege worden gelaten of genegeerd. 
  2. alle handelingen, werkzaamheden, vergadergremia en ook organisaties en organisatie-onderdelen gedragen zich als een proces. Ze kennen een moment van starten, er wordt informatie verwerkt, er worden resultaten of producten gegenereerd en op een zeker moment is het 'proces' weer afgerond of opgeheven.
    Voor processen en projecten spreekt dit vanzelf, maar ook een organisatieonderdeel kent een begin, moment van oprichting en een einde het moment van opheffing. Ook op dat niveau wordt informatie verwerkt en worden resultaten geleverd. Op die manier kan zelfs naar de informatie van de medewerkers in het persoonlijke domein gekeken worden. Ze komen immers in dienst, ze doen hun werk en ze vertrekken weer. De belangrijkste aspecten van deze groepen zijn in de vorm van kenmerken op typeniveau te beschrijven, waaronder de bewaartermijnen.
  3. het bedrijfsproces is het vertrekpunt van de ordeningsstructuur. Het is de basis voor de primaire ordening. 
  4. op typeniveau is alle informatie over een proces vastgelegd in een catalogus (zoals een ZTC of een DSP)
  5. de catalogus fungeert als centraal register (overzicht cq kernregistratie) waarin informatie over grondslagen, taken, actoren, het domeinen in de zin van processen, resultaten, de benodigde functionaliteiten, soorten informatie, typen informatieobjecten en toe te passen technieken wordt vastgelegd .  
  6. de catalogus levert aan de systemen op procesniveau en eventueel documentniveau informatie in de vorm van parameters die noodzakelijk is om vernietiging (en ook andere handelingen) mogelijk te maken
  7. er mag alleen informatie in digitale systemen worden opgenomen die op typeniveau is beschreven in de catalogus (verweesde informatie is uit den boze)
  8. de bewaartermijn van informatie is afhankelijk van de context waarin zij wordt verwerkt (termijn doelbindig is gelijk aan (wettelijke) bewaartermijn)
  9. het vernietigingsproces is een in de catalogus op te nemen proces
  10. de beslissing tot vernietiging blijft mensenwerk, de uitvoering kan geautomatiseerd plaatsvinden
  11. de digitale systemen zijn functioneel in staat de te vernietigen informatie daadwerkelijk op gecontroleerde manier te vernietigen
Model
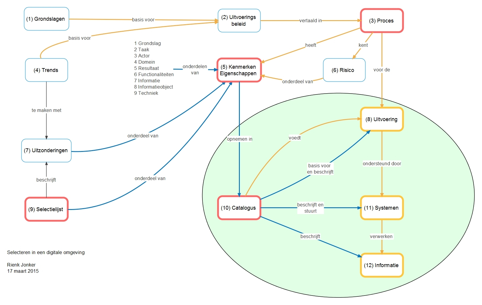
Zoals gezegd waardering, selectie en vernietiging in een digitale vereist een grondige voorbereiding. De benodigdheden zijn in het schema modelmatig weergegeven. In dit schema zijn de benodigde ingrediënten als concepten en objecten genoemd en met nummers geïdentificeerd. 
 
De hoofdingrediënten
De belangrijkste ingrediënten zijn een centrale catalogus (10), het werkproces (8), de systemen (11) die het proces ondersteunen en waarin de informatie wordt verwerkt. In de catalogus (10) zijn op typeniveau kenmerken over processen (3) vastgelegd. Functioneel gezien moet deze catalogus (10) de basis zijn voor de uitvoering van een proces (8). Een deel van deze kenmerken worden gebruikt als parameters voor een digitaal systeem (11) dat technisch en functioneel 'weet' wat de betekenis is. Ook beschrijft de catalogus (10) op typeniveau de informatie (12) die in een proces (8) wordt verwerkt bijvoorbeeld de documenttypen. 
 
De overige toe te voegen ingrediënten
Om welke gegevens gaat het dan? Daarvoor kan begonnen worden bij de grondslagen (1) die de basis zijn voor het beleid en de uitvoering daarvan (2). Dit geheel wordt vertaald naar een proces (3) op hoofdlijnen. Te gelijkertijd komen er (maatschappelijke) ontwikkelingen en bijzondere gebeurtenissen voor, kort gezegd trends (4) die ook de basis kunnen zijn voor het beleid en de uitvoering daarvan (2). 
Over het proces (3) zijn kenmerkende gegevens (5) in de catalogus (10) vast te leggen. Deze hebben betrekking op de grondslag, de taak, de betrokken actoren, het domein waarin de taak wordt uitgevoerd, de mogelijke resultaten, de benodigde functionaliteiten, de soorten informatie, de minimaal voorkomende informatieobjecten en de toe te passen technieken.1  
Wanneer gewenst kan aan het proces (3) ook een risiconiveau (6) toegevoegd worden. Ook dit is een kenmerk (5) dat ook in de catalogus (10) opgenomen kan worden. Op die manier kan inzicht verkregen worden in de risicovolle processen. 
Waardering inclusief selectie en vernietiging van informatie vindt in principe zoveel mogelijk plaats op procesniveau. De waarderingsbeslissing die haar formele grondslag vindt in een selectielijst (9) wordt ook als kenmerk in de catalogus (10) opgenomen. 
Een trend (4) kan als bijzonderheid gevolgen hebben voor de ideeën over de waardering van informatie die een relatie met de trend heeft. In dat geval kan op basis van de uitzonderingscriteria (7) die in een selectielijst (9) worden genoemd de bewaartermijn van vernietigen in permanent bewaren worden veranderd. Ook dit gegeven kan als kenmerk in de catalogus (10) worden opgenomen.  
 
Op basis van de informatie uit de catalogus (10) komen voor de systemen (11) parameters beschikbaar op basis waarvan overzichten kunnen worden gemaakt met informatie over datgene wat voor vernietiging in aanmerking komt, wat betrekking heeft op trends (4). Functioneel moeten de systemen geschikt zijn om na een gegeven opdracht op basis van de parameters de transactie van vernietiging uit te voeren op een manier dat reconstructie niet meer mogelijk is.  Van deze vernietiging moet een logverslag beschikbaar blijven als bewijs. 
 
In deze constructie is een selectielijst niet meer dan een formele basis voor vernietiging. Voor de toepassing en vertaling van de lijst naar de informatie die in de uitvoering wordt verwerkt is de catalogus het centrale instrument. 
 
Datum eerste publicatie: 
donderdag, 26 maart 2015 - 1:30am
Share/Deel