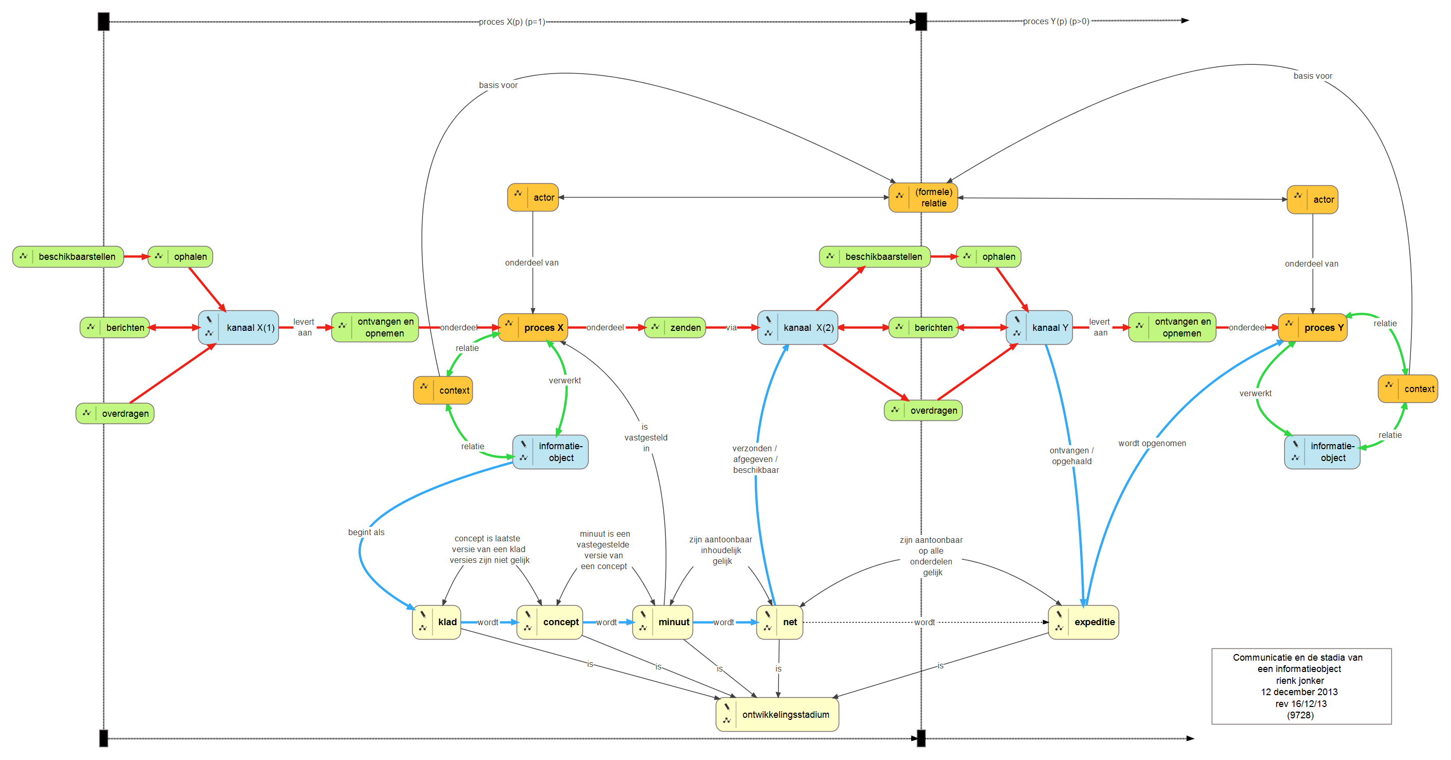
Met dit schema wordt de relatie tussen het generieke informatiemodel, de communicatie van informatie en de archivistische ontwikkelingsstadia zoals, klad, concept, minuut en en net weergegeven.
Communicatie is een onderdeel van het generieke proces (gP) uit het informatiemodel1. Het bestaat uit de volgende onderdelen:
- zenden waaronder overdragen
- ontvangen waaronder opnemen
- beschikbaarstellen
- ophalen
Bij deze communicatie wordt gebruik gemaakt van kanalen, de technische middelen waarmee een informatieobject als set data, document of bericht wordt verzonden, ontvangen of uitgewisseld.
Dit model lijkt in de basis op het communicatiemodel van Shannon, maar is op een ander abstractieniveau. Shannon gaat uit van een bron (source) met een boodschap (message), een zender (sender), een ontvanger (receiver) , een bestemming (destination) en kanalen (channel). Er kan tijdens de overdracht sprake zijn van interferentie (ruis). Om de foutkans in de transmissie van een boodschap te voorkomen wordt op dit technische niveau informatie redundant verzonden/ontvangen.
In het schema waar het hier omgaat is de bron (source) het informatieobject met zijn context waarbij zender, ontvanger met kanaal onderdeel van een generieke proces zijn. De bestemming, het generieke proces van de ontvanger, is de omgeving waarin het ontvangen informatieobject met zijn eigen context in een nieuwe context terecht komt. De communicatie is in die zin een schakel tussen processen.
Er zijn drie varianten op het zenden/ontvangen
- Berichtenverkeer (interactief) - Voorbeelden zijn de xml-berichten tussen systemen, e-mail berichten, briefwisselingen etc.
- Beschikbaarstellen van informatie (de mogelijkheid bieden tot ophalen) - Voorbeeld daarvan is het plaatsen artikelen of andere documenten of zelfs een set open data op een website waar afnemers deze kunnen downloader (=ophalen)
- Overdragen van informatie (verplaatsen) - Een hoeveelheid informatie wordt gemigreerd naar andere systemen en uit het systeem van herkomst gewist. Dit kan zijn tussen systemen van dezelfde organisatie maar tussen systemen van verschillende organisaties.
Vanuit een proces is het interessant om te weten welke versie van een informatieobject wordt verzonden en wat de inhoud (tot op zekere hoogte), aard, structuur en context daarvan is, Om dat te bepalen moet een exemplaar bij de afzender achterblijven. Verder is het interessant om te weten of een boodschap ongeschonden wordt overgebracht en kan worden opgenomen door de ontvanger.
Een belangrijk kenmerk is dat de communicatie altijd niet persé direct hoeft te zijn. Tussen het moment van zenden en ontvangen kan een tijdsperiode zitten die kan variëren van vrijwel direct tot oneindig in de toekomst. Vandaar dat het object wat verzonden wordt van goede kwaliteit moet zijn om de tand des tijds te kunnen doorstaan. En dan gaat het om aan te tonen kwaliteiten zoals betrouwbaarheid, bruikbaarheid en vindbaarheid en houdbaarheid.
Ook in digitale omgevingen is er sprake van archivistische ontwikkelingsstadia zoals concepten, minuten, net-exemplaren en expedities. Voordat een bericht verzonden kan worden is het een concept dat nog moet worden vastgesteld. Het vastgestelde exemplaar wordt vervolgens verzonden. Één exemplaar, de minuut of een net, die gelijkluidend is aan het exemplaar dat verzonden is blijft bij de zender achter. Het te verzenden exemplaar, de expeditie, is voor de de ontvanger bedoeld. Gelijkluidend is zeker in de digitale omgeving te interpreteren als op alle onderdelen identiek.De onderdelen hebben dan betrekking op de elementen van een informatieobject zoals inhoud, structuur, gedrag, meegegeven context en techniek.
De archivistische begrippen zijn beschreven in de Archiefterminologie voor Nederland en Vlaanderen (ANV)2.
- Ontwikkelingsstadium - Stadium waarin een document verkeert tussen de eerste vastlegging in een ontwerp en de vorm waarin het in één of meer archieven wordt opgenomen. (ANV 45)
- Een ontwikkelingsstadium is een status (‘formele’ stand / toestand in een zaak of proces) in het versiebeheer van een document.
- Klad - Ontwerp van een document, bestemd voor uitwerking. (ANV 46)
- Concept - Ontwerp van een document, bestemd voor beoordeling, bewerking of vaststelling. (ANV 47)
- Minuut - Concept vastgesteld door een bevoegde persoon of groep personen binnen de organisatie van een archiefvormer . (ANV 48)
- Net - Archiefstuk gelijkluidend aan de minuut in een vorm bestemd om te dienen voor kennisgeving en raadpleging. (ANV 49)
- Expeditie - Net bestemd voor een geadresseerde. (ANV 50)
Zie ook de pagina: Records management communicatiemodel
Album:
Levenscyclus:
Informatiemodel:
- 346 keer gelezen
