A perfect match? Connecting partners in the labyrinth of information (full text)
Full text of my essay published in Frans Smit, Arnoud Glaudemans and Rienk Jonker (eds.), Archives in liquid times, Stichting Archiefpublicaties, 's Gravenhage, 2017.[
Full text of my essay published in Frans Smit, Arnoud Glaudemans and Rienk Jonker (eds.), Archives in liquid times, Stichting Archiefpublicaties, 's Gravenhage, 2017.[
|
De inhoud van deze bijdrage is in een iets aangepaste en geactualiseerde vorm opgenomen in het onderstaande Engelstalige essay
The content of this contribution is in adapted and updated form included in the following English-language essay :
|
Dit Engelstalige schema geeft weer hoe vanuit het perspectief van het records management het uitwisselen (zenden en ontvangen) van informatie er uitziet. Het is een heel algemeen model. Heel kort gezegd wordt vanuit elk proces, procect of andere activiteit, als context, informatie gefixeerd in een informatieobject. Dit geheel wordt ingepakt in een eveloppe (wrapper) verzonden. De ontvangende kant neemt het pakketje in ontvangst, pakt het object uit en neemt het met de benodigde metadata,bijvoorbeeld ook afkomstig uit de enveloppe, op bij het project, proces of andere activiteit in zijn eigen context. Deze vorm van uitwisseling vindt op elke plek en op elk abstractieniveau plaats.
Dit vindt in feite plaats op het moment dat bijvoorbeeld
Met dit schema wordt de relatie tussen het generieke informatiemodel, de communicatie van informatie en de archivistische ontwikkelingsstadia zoals, klad, concept, minuut en en net weergegeven.
Communicatie is een onderdeel van het generieke proces (gP) uit het informatiemodel1. Het bestaat uit de volgende onderdelen:
In 1946 kwam Claude Shannon met dit communicatiemodel dat op verschillende abstractieniveaus bruikbaar is.
De afbeelding komt uit Floridi (2010)1
Zie ook deze pagina Shannon and Weaver Model of Communication
Via kanalen wordt gecommuniceerd van de ene partij (zender) naar de andere partij (ontvanger). Op een bepaald niveau van abstractie gaat het om drie vormen
| Zenden | Ontvangen/Opnemen |
|---|---|
| Beschikbaarstellen | Raadplegen / Ophalen |
| Berichten zenden | Berichten ontvangen |
| Overdragen | Opnemen |
Verzonden / ontvangen wordt een bericht
Invulling (confrontatie) van de relatie tussen het generieke proces en de lagen van het contextmodel
Vertikaal in de tabel de lagen van het contextmodel en horizontaal de onderdelen van het generieke proces.
Het idee is dat een informatieobject dankzij techniek bestaat uit gegevens (in eender welke vorm) afkomstig uit een of meer bestanden (dataobjecten).
Versie 17 december 2021
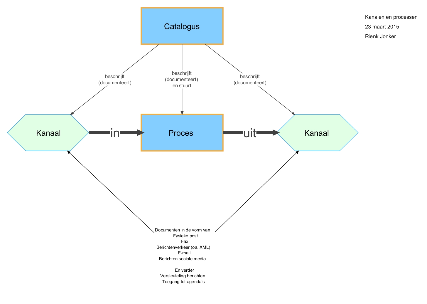
In dit schema staat het proces centraal. Een proces dat is beschreven in de catalogus. En dat ook wordt 'gestuurd' door die catalogus. Dezelfde catalogus beschrijft verder de kanalen waarlangs de informatie in de vorm van informatieobjecten aan het proces beschikbaar wordt gesteld en die het proces weer aflevert.
De catalogus kent als basiselementen1
Dit is het abstractieprincipe waarbij een relatie tussen entiteiten van hetzelfde type, in de vorm van een overeenkomstige eigenschap, wordt gezien als een nieuwe entiteit(type) van een hoger niveau. Soms ook associatie.





