Soort:
Schema
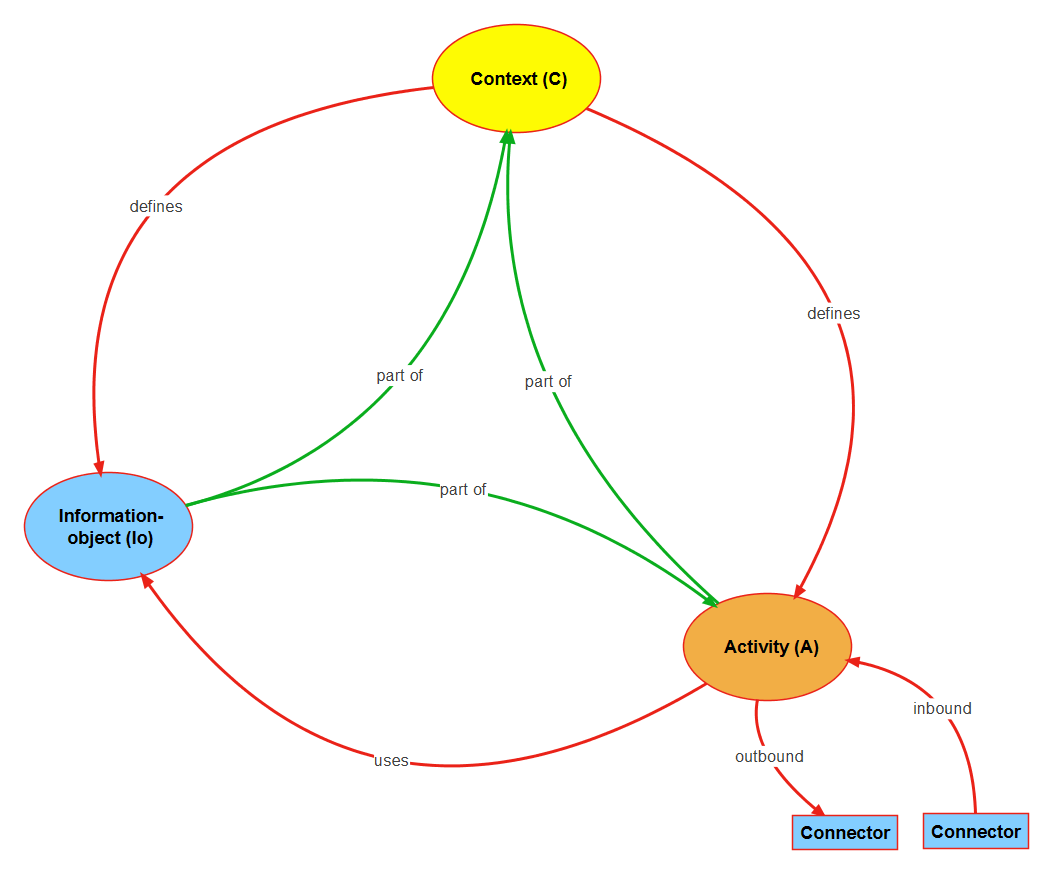
A piece of Semantic Information (SI) consists of three constant elements
- a context (C),
- an activity (A) and
- an information object (Io)
SI is not self contained communicates through inbound and outbound connectors with other pieces of SI.
- The contect (C) defines the activity (A) and the information object (Io).
- An information object (Io) is part of a activity (A) whithin a context (C)
- An activity (A) uses an information object (Io) whitin a context (C)
Schema is onderdeel van / Scheme is part of
In Frans Smit, Arnoud Glaudemans and Rienk Jonker (eds.), Archives in liquid times, Stichting Archiefpublicaties, 's Gravenhage, 2017. (p. 72-91)
Zie ook de pagina's
- Informatiemodel - De drie elementen - NL versie 1 (preceding first Dutch version without connectors)
- Informatie - een conceptueel labyrinth
- Semantic information
- Informatiemodel - Context
- Record vs semantic information
- Records Management Communicatiemodel
Album:
Levenscyclus:
Informatiemodel:
Datum eerste publicatie:
donderdag, 27 april 2017 - 9:05pm
- 410 keer gelezen
_EN.png)