Full text of my essay published in Frans Smit, Arnoud Glaudemans and Rienk Jonker (eds.), Archives in liquid times, Stichting Archiefpublicaties, 's Gravenhage, 2017.[
A perfect match? Connecting partners in the labyrinth of information 1
Rienk Jonker
Introduction
In this essay I will give some insight into the results of my quest as an archivist2 to understand the fundamentals of information. It is not only about trying to understand the complexity, but mostly to grasp or grock this phenomenon. With the verb grock one indicates that he or she is to understand completely and thoroughly an object, subject or issue (Heinlein, 1961). At one point I was surprised to notice that the common perception of complexity of information and information management overshadows the relative simplicity of the outcome of the grocking.
As an archivist in Leeuwarden I am on an almost regular basis confronted with born digital information. I have to answer questions related to (functional) requirements and tenders for digital systems, change management, information architecture, system management, process development and management, migrations, and conversions. The answers have to be simple, preferably fitting on one page (e.g. as a checklist), because those who are asking are not interested in long considerations, reports and notes. Often there is not much time and quick decisions have to be made. It makes my job interesting, because old and new theories clash sometimes.
A couple of years ago I became aware that I had been using an implicit sort of internal reference model for a long time. It was based on what I learned working as an archivist and while working in ICT. In particular, the fundamentals of arranging and describing archives, the knowledge about describing archives that I acquired through the years and the rise of digital systems for this purpose were invaluable to me to understand today’s digital development. In fact, this model was at its core based on a kind of constant undercurrent. This awareness was prompted to me through remarks that my colleague Frans Smit made about the behaviour of people working in ICT, and their internal reference frameworks. As a result, I could explicate my implicit model and turn the concepts into checklists and forms that are now in use in my organisation. In addition, I understood that from certain perspectives and abstraction levels, age-old concepts such as filing structures and document types can be found in modern digital systems. In that sense, to paraphrase the writer of Ecclesiastes “there is nothing new under the sun”.
Because of this journey I could develop a basic information model or framework that at its core only consists of three basic interconnected elements. Each element has its own characteristics. For me, an information model is a somewhat formal abstract description of objects, attributes, relationships, and rules in a particular domain. It was a feasible answer to questions about the possibility to come up with an information model, including a model for sharing and exchanging information – independent of social, organisational and technical changes – and at the same time a model compliant to the required information qualities and to the interests to preserve the information. This model I defiantly call the Leeuwarder Information Model (LIM) because Leeuwarden is the place where it came to existence. Although it is a kind of archival information model, I found it somewhat insolent to call it that. There are enough other archival information models around.
Despite the organisational or cultural background of actors and despite what technical instruments are used for processing information, there is always a consistent undercurrent. An undercurrent from the viewpoint of information as a constant factor with basic interwoven notions or concepts as context, documents or more neutral information objects, activities with communication or exchange and particularly notions about their mutual dependencies.
The sum of these three elements, context, information object and activity can be called meaningful information (MI). The three elements also determine if a set of meaningful information makes up an archival record. Information is considered a record when it can be used in a personal or organisational context as evidence of a transaction, for reasons of compliancy, conformance and governance. It is mostly about administrative, legal and fiscal values. As a rule, one can say a record is always meaningful information, but not all meaningful information is a record. Meaningful information is only a record because and whenever we want it to be a record. One could say a record is a construct that lies in the eyes of the beholder. But to avoid further distraction, this essay is not about the definition of records and recordness. That is a discussion that will have to take place elsewhere.
A real surprise was to observe that essential parts of my notion of meaningful information could be annex to the concept of semantic information (SI) of Floridi (Floridi, 2010). This was a discovery I found worthwhile to look further into.
I will begin with an abstract point by introducing the concept of “something” which is at the base of my information model (LIM). Then I will outline an example of daily life which portraits what happens when an activity is triggered by an event: an activity starts and information is processed. With that example, I can explain my information model and the concept of meaningful information. Then I will shortly point out the elements and characteristics that are part of the connection between the meaningful information of the LIM and the concept of semantic information of Floridi. This is preceded with some reflections about what influenced my quest.
The journey and the undercurrent
The world of information has all the characteristics of a chaotic complex system with lots of turbulence. It is in no way comparable to the familiar, almost static, paper environment. Nothing remains and everything changes, which is something we should accept as normal. We as archivists are in this fluid digital world looking for fixation points; we want to be able to fixate moments. But to be able to fix, it must be clear why something should be fixed, what content is to be fixed and eventually how this fixation is to be carried out technically. Our field, the archival science, has a broad variety of fundamental pillars at its disposal. To begin with – of course – the Manual for the Arrangement and Description of Archives (Muller, Feith, Fruin, 1898/1920). This work contains components and concepts that are still very useful in these modern times. This work has been supplemented by several useful standards from ICA, ISO, and even the European Union. Not to forget the results of the international research of InterPares (Duranti & Preston, 2008). The intention of these works is to provide the professional archivist guidance through the maze or the labyrinth of information concepts and information systems. But is this assumption of guidance right or are we missing something? If there is already enough guidance why is it that there are still so many questions asked, why is there so much unclear? In these turbulent times of digital change, archivists still need a sustainable fundamental layer on which they can build for a long time.
Perhaps the current concepts and models with derived terms and definitions are still insufficient for the approach of the current changes. A lot of those approaches are often accrued from a very persistent "paper mindset", a phenomenon and heritage which permeates our culture. It is a legacy that could be described as the paper paradigm. It is a phenomenon that actually leads to the ‘paperisation’ of the perception of the digital environment. This confusion must be resolved. Otherwise we will continue to drive forward at full speed, only relying on the rearview mirror while the windshield is still blinded. Therefore, a fundamental reinvention and redefinition of our professional paradigms is a prerequisite. On the other hand, the archivist as a practitioner has to travel on the moving high-speed train. And at the same time, he has to find his way into design departments, construction sites, maintenance sites and boardroom table. This is only possible when the archivist’s message is unambiguous and clear. To be able to do that he needs 'simple' information models with instruments that meet the following requirements: it is generic, easy to handle and constant.
It is becoming clearer and clearer that in the world of the infosphere, an archivist has to look far beyond the bubble of his own discipline. The infosphere is the whole informational environment constituted by all informational entities, their properties, interactions, processes, and mutual relations (Floridi, 2013). On the one hand, archivists need it to find extra support and partners in the complex new world, and on the other hand to make use of the recognised knowledge of those partners. But also, archivists have to bring those partners into contact with archival science. It is a science with methodologies that is in a way a secure scientific theory that cannot be proven wrong, because it has always been reinvented in totally different contexts, environments, places and times – only the re-inventors are not aware of this fact.
Starting point
The starting point – the basis for this model – is the concept of the “something”. With this concept it is possible, at a very high level of abstraction, to reveal the basic elements of an event or activity with its additional determining characteristics.
Each event or activity has an element of time; there is always a starting point and an endpoint. Both beginning and end are fixed (as a rule). It is also possible that an event has started or ended unnoticed. In that case a begin or an end can be defined on the go. In addition, associated with it there are one or more actors in human or other form like computers or machines. The “something” delivers, whether or not there will be a result. Also within an event or activity information is received, processed and sent.

Figure 1: the “something”
Because of the starting and endpoint and because of the steps taken in between (including the expected results), one could say this “something” behaves like a process. On a certain level of abstraction, one could even say that every activity behaves like a process, whether it is a real process, a project or another kind of action and can be approached like an object or an entity.
In its essence the “something” is a representation of a constant undercurrent and can be described as an object. As undercurrent it is generic and, and it is also possible to show the minimal imperative components which make a “something” up, and in a generic way to describe its components like context, information objects and the activity. The process of adding metadata to those objects is implicitly executed by everyone in one way or another, but it is for sure recognisable for an archivist, because description is a very substantial part of his profession.
This “something” is for me a starting point of view to answer questions about information- and records management in my organisation. Because everything behaves like a process, for me also organisations, organisational entities, board governors, management boards even individual members of staff fit in this generic concept. Although sometimes there is a great difference in nature they are all temporarily because the start or begin at some moment and will also at some given time stop or expire.
An everyday example
The concept of the “something” can be outlined by using an example outside the comfort zone of an archivist. The example is about what I call the activity of refuelling a car. Imagine you are driving your car and on a given moment the dashboard signals that the fuel tank is almost empty. It must be filled immediately, otherwise you will end up on the side of the road in the middle of nowhere. The signal is clear and it cannot be ignored either.

Figure 2 - Information object (gauge)

Figure 3 - Activity - (re)fuelling a car
To stay out of trouble, the wisest thing to do is to go to the closest petrol station. If time is available you could also choose to go to your favourite station, or the cheapest station, it is your personal choice. Before you can start refuelling, some things must be settled first. For example, you must park the car at a pump that has the right kind of fuel. You also want to find the tank opening on the right side of the pump. In this way, juggling the hose is not necessary.
Once you have parked, you must execute the start of a financial transaction. The supplier wants to get paid. This transaction begins with your debit card. You’ll have to give the vendor permission (through the console) to debit the due amount from your account after fuelling. Via the same console, you can indicate what kind of fuel you need. The console tells you which pump you must use. After removing the debit card, you can refill the tank. The pump display informs you about the progress of the fuelling in terms of volume (litres) and the amount of money due at that moment. This comes in handy for motorists who only like to pay for ten Euros or ten litres at a time. With the information on the display you know when to stop refuelling. In most cases it is simple; people fill up the whole tank. Most people pay more attention to the hose and the tank opening than to the display.

Figure 4 - Information object (display)
As soon as the tank is full, refuelling stops. At that point, in my view, the display gives no information about the fuelling process, but only delivers information about the final condition. You can see the total price you must pay and the amount of fuel that is delivered. Once you put the hose back in its place, the payment transaction is completed and committed. You then have the choice to receive a receipt on paper, partly with the same information supplemented with extras that may be useful for you for administration and declaration purposes. It may also be useful when there are problems with the delivery. As soon as a new customer arrives and starts refuelling his car, all the displays are set to zero. The case has been closed.

Figure 5 - Information object (paper)
This activity has two perspectives. The customer and the supplier who owns the pump. Both partly use the same information, only the usage context – the primary context – is different. You need the information for refuelling and, in the case you keep track of expenses, you can reuse the information for that purpose. The primary context of the supplier will also be the refuelling itself and the final payment transaction. In the back office of the supplier the information is needed for stock management and other forms of administration. When it is needed for business intelligence it can even become part of a data warehouse. The exchange of information between both parties takes place through the information on the display of the pump and the printed receipt. The information you receive on the receipt is also part of the information the supplier needs.
A short conclusion: we have an activity, i.e. refuelling, with a primary context triggered by information (signal about the empty tank) and with the necessary information objects that are exchanged via visual (display) and physical (print) ways. These are the three basic components of the aforementioned “something”: a context, an activity and information objects, the main components of the information model that will be discussed in the next paragraph.
Leeuwarder Information model (LIM)
Interwoven trinity
The model based on the concept of “something” represents meaningful information as the only constant factor in a continuum of time and space. Just three entities are the essence of this model. First of all, the information has to be provided with context. To process information, it should be contained in structured form in an information object. For information to come into existence an event or transaction must take place. Part of an event or transaction are the different ways of exchange and communication.
_EN_2.png)
Figure 6- The Leeuwarder Information Model
The Information is central and has several invariant constant elements which underpin certain qualities. Qualities like meaningful based on context, structured as in the form of an information object and trustworthy by the way the context is described, the information object is structured and fixated and the activity is executed. All qualities that are also essential composing parts of an archival record. In this model trustworthiness and veracity are derived qualities.
The context defines the setting in which the information has come into existence and at the same time, the information is used.
When speaking about use, I am talking about the primary use and therefore it is a primary context. Information can always be reused in other contexts. Within the context the characteristics of the information object and the activity are described and recorded.
The information object is just a container with the required information in structured form. The activity or act is a dynamic element that at the functional level processes and exchanges information within its context by using information objects. This involves exchanging information via one or more inbound (receive) and outbound connectors (send) with other activities. These other activities are again part of their particular context and information objects.
These three elements must be considered as an indivisible unit like a trinity. Together they make up meaningful information (MI). If one or two of the three elements are missing, there can be no meaningful information. If that occurs, the information is meaningless and therefore no more than useless data. These data may, of course, become meaningful by adding the missing elements artificially. Consequently, a new version is created. This new version constitutes a view of the original situation but is a reconstruction, and the information can therefore never be interpreted the same way as the original.
By means of following up the connectors that are part of the activity it is possible to make up a chain of meaningful information. This chain is an independent set of meaningful information. It can be compared to chemical elements that are bound together and make a chain to become a new chemical element.
The context
Context is about coherence in which notions, elements or concepts are intertwined, interwoven or connected. From its Latin origin, the verb cotexo, comes the meaning of interweaving and connecting. In the processing of information, context concerns the setting in which information is generated and used. Context is a concept that is at the essence of an archivist’s discipline and therefore an important part of his field of study. Context is the essential element in understanding information and in the existence of information. Parts of that context are the objects in which information is included and the activities in which the information and information objects are processed.
There are many types of contexts to be considered. At first, a distinction can be made between primary and secondary context. Primary context is the context in which the information is originated or received. Context is secondary when already existing information is reused, so it is a use outside of the primary context of origin.
Secondarily, context implies a point of view or perspective. A viewpoint determines in which way or with what purpose information is looked at. Also, it is the way the information is interpreted and appraised. There are infinite possibilities in this regard with for instance legal, spatial, economic, biological and theological and other professional views. All perspectives that can be intertwined with organisational and processual contexts.
It should be taken into consideration that use and reuse of information is never neutral or impartial. Even though it is often denied, there is always a subjective element present, namely the personal context, the insights of the person using the information. These insights are the results of upbringing, education, social position, and someone’s own opinions and beliefs.
Moreover, it should not be forgotten that all these types of contexts or perspectives can also be found in the way in which devices and algorithms process information. Because they are the products of thoughts, ideas and opinions that originate from the various contexts.
In the model described above, the word context is used to describe or even define the connection between information objects and activities in a somewhat formal sense in order to understand the desired interrelationship. It is about the primary context.
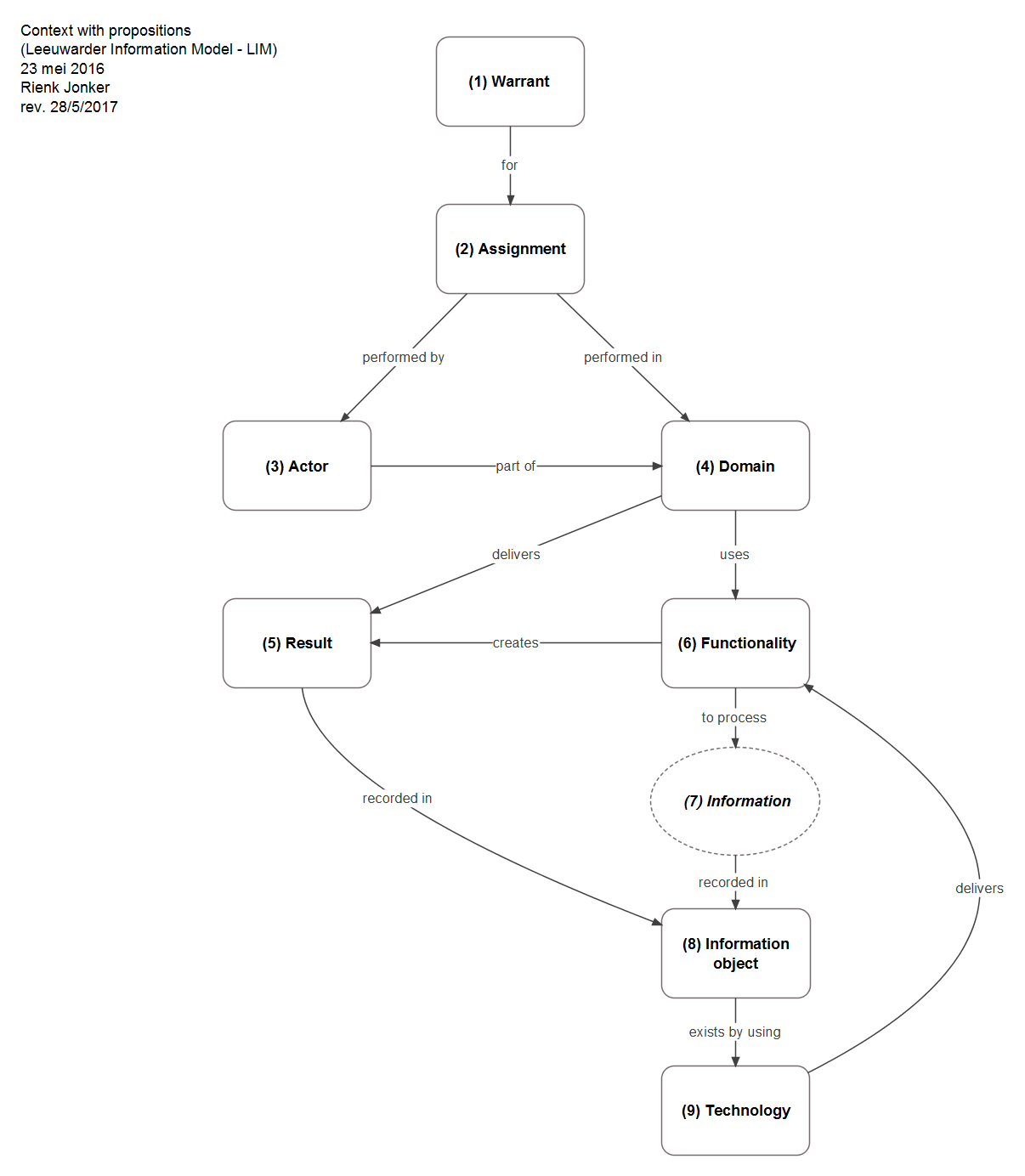
This primary context consists of nine basic mandatory elements. The relation between these elements can be described in a semantic way. An activity only starts with a warrant or trigger. This activity will be an assignment executed by one or more actors (both humans and machines). The actors work in the environment or domain of a process, project or other kind of activity. Each activity has a result or product. It is possible that there is no result, but then the result is the ‘non-result’. Information is processed by using functionalities, this information is recorded in information objects. Techniques deliver many functionalities to use, manage and preserve information objects. The context defines and describes both the activity and the information object.
|
Element |
Meaning |
|
|
|
1) Warrant |
The reason or assignment why information is processed. |
|
|
2) Assignment |
The elaboration of the warrant in terms of an activity or transaction. |
|
|
3) Actor |
Who are involved with the assignment and the information processing. This can be both humans and machines. |
|
|
4) Domain |
The kind of work context in which the assignment is executed. |
|
|
5) Result |
What kind of result, products or conclusions are to be expected or not. |
|
|
6) Functionality |
What is allowed, what is possible for the different types of actors. |
|
|
7) Data/Information |
What type of information is processed, Personal, subject, object, financial, geographic, juridical etc. |
|
|
8) Information object |
How is the information captured, structured and shaped. |
|
|
9)Technology |
What technical tools and instruments are available or needed to process and preserve the information and information objects. |
`
In contrast with some archival standards, in this model an actor is not a separate entity with its own characteristics, but it is deliberately part of the context. The reason is simple. An actor, be it human or non-human, is just a passer-by in the in a continuum of time where information is at the centre. Only moment and place determine its role as participant or spectator.

Figure 7 - Context with propositions
The reason or warrant for the activity refuelling was the warning of the gauge. Refuelling the car became the assignment. As a driver I was one of the actors. Because of all the steps; parking, preparing the financial transaction, filling the tank and paying and getting a receipt, one could say this is a process. The other actors, the supplier, the oil company and the bank were not present in person but they communicated through the ticket machine, the pump, and the display of the pump. The system of the gas station included the functionality to perform a financial transaction, to supply the necessary process information and of course the fuel. Display and receipt are examples of information objects. The pump and the ticket machine where both part of technology. Not visible, but certainly present was the technology of sending and receiving messages between the pump, the ticket machine and the systems of the supplier and the bank. As a client, I believed the whole transaction was trustworthy.
The information objects
Document
This part describes in what way information is recorded, structured and (sometimes) fixated. As a matter of fact, the word document can be used as a synonym for the concept information object. According to InterPares, a document is an indivisible unit of information constituted by a message affixed to a medium (recorded) in a stable syntactic manner. A document has a fixed form and stable content (Duranti & Preston, 2008). A document can be classified on the level of document types defined by its use or function e.g. evidential, informational, transactional.
A user experiences a document in the manner that this document is presented. It is a simple and unobtrusive object for the user. He sees it on his screen, he takes it out of the printer and holds the paper in his hands. What the user will probably not realise is that each document, both paper and digital, exists as an object of different ways of materialisation, techniques and dimensions or layers. For the user, a text and/or image in a document and the data carrier seem to be an inseparable unit, but they are not. What he does not realise is that a display on a fuel pump (or other devices) is in a broad sense also an information object i.e. document. In a sense he must be aware that information and carrier are detached. Knowing this he can focus on what is really important: the information. The carriers are just the means to convey the messages.
|
Element |
Meaning |
|
1) Content |
The message/information to be conveyed by the object. |
|
2) Structure |
The form of the message/information. |
|
3) Context |
The setting in which the object has a function and which is implicitly and / or explicitly present in the information object only. This context is therefore the result of the content and structure, and partly also the behaviour and technique. |
|
4) Behaviour |
Functionalities that must be executed to convey the message/information. |
|
5) Technology |
The tools needed to sustain the functionality and the information object and also to maintain and preserve the object. It consists of three main layers. |
A paper document can be copied to a digital image (scan), which still appears to be the same on the screen but is of a completely different order technically. For the user the text remains the same. The digitised text can be found via text recognition (OCR) and made digital as text and therefore usable for different operations. For example, by copying the recognised text to other documents.
This is possible because in fact, each document is composed of five characteristic elements. These elements are, (1) content, (2) structure, (3) context, (4) behaviour and (5) technology.
These five main elements are meant to hold information and convey a message. The intention of a message always depends on the context that is used within the object and the typology of the document. This typology itself is determined by the combination of structure (2), content (1) and context (3). For example, the labels (metadata) on the pump at the gas station clarify the meaning of the data on the display.
Technical layers
An Information object consists of at least three technical layers. These layers are for (1) presentation, (2) transport and processing, and (3) storing and fixation. They allow recording information in documents and for those documents to be created, saved, edited, viewed and consulted, copied, sent, received and erased. At the same time, these layers are the determining factor for the behaviour of a document. These layers directly affect the other features of a document.
-
The presentation layer will display content, structure and context. This layer also ensures the way the content of a document must behave.
-
The transport layer provides for the processing of bit streams in such a way that the presentation is possible.
-
The storage layer ensures capture and maintenance of bit streams so that processing and presentation are possible.
|
Layer |
Meaning |
|
5.1) Presentation |
Presenting the object to either a machine and/or a human being including the performance of behaviour. |
|
5.2) Transport/processing |
Transforming the factual technical form (e.g. bit stream) to make the message (content) presentable and therefore usable. E.g. Print to paper, show on digital interfaces like display screens, digital messages in XML between machines. |
|
5.3) Store/Fixation |
With analogue media like paper: the ink/toner attached to (or in) the medium (paper). Digital data: the bit streams, the zeros and ones on a physical data carrier or on more than one datacarrier which together make up a document. |
As a practical example, this document is described below, using the above features and layers. This document is displayed on a screen of a PC or tablet or is available as a print on paper. This is possible because in the second layer, conversion of the digital source to the presentation layer (and vice versa) takes place. The digital source is visible as a file on the physical data carrier, but actually presents itself as a bit stream, a row of zeros and ones. Deep inside the technique of storage, the bit stream that makes up the document can be found, but unusable and unrecognisable without the support of software to operate the hardware and to make the document readable.
Within a word processor such as MS Word, content, structure and behaviour can be edited, modified, and deleted. Saving this document from MS Word to a PDF/A file, the content and structure are maintained. Only a small portion of the behaviour will be available, such as using links and going to a paragraph or a note with one click. In the paper copy this behaviour is not available, the reader can only browse more easily using his hands and eyes and he can write down his annotations.
The layers that make up the content cannot be seen separately from the technique. After all, the technique is instrumental in ensuring the use and survival of all components
Behaviour and compound documents
Behaviour, the fourth of the five characteristics of a document, exists by one or more embedded functionalities in a document. It is in a way part of the technology and is used to generate the presentation of the content and structure. Examples are animations or video and/or audio streams in presentations, generated charts, and execution of macros and formulas in spreadsheets. Another example is an embedded spreadsheet in a text document, which can be opened with just a click of the mouse. Also, hyperlinks – visible and embedded – to other documents or websites are part of the behaviour. The examples are uncountable. It is the element that makes a document dynamic.
The situation becomes more complex when there are compound documents that present themselves as one, but are made up of separate components. These components are often different digital documents on their own. In many cases, these individual components are made up of different file formats. A lot of compound documents are already around us, although not everyone recognises them (Ford, 2015). Examples of compound documents are email messages with attachments, digital documents with digital attachments, web pages, digital documents with links to other documents, and games.
Dynamic databases with queries and algorithms that are also documents – and that in a sense can be characterised as register – must be placed under the category of compound documents that contain a lot of complex behaviour.
From a user's perspective there will not directly be a notion of a compound document. At the level of presentation, the user sees the document as a unit. This presentation depends on the three technical layers. Through the transport/processing route, the components are retrieved from the storage/fixation (the disks) by one or more applications and digitally forged to a temporally unit which is delivered to the presentation layer. These operations can be considered as behaviour (4).
A document is also a compound when links refer to other documents that are stored on internal or external servers as if they were attachments. At an abstract level – although difficult to understand – the total of these files constitutes one document. Examples are web pages.
These types of documents are a major preservation challenge for archivists because the management of these information objects is mostly beyond their reach. The complexity lays in the requirement that the presented unit, the total of the components of a compound document, must be preserved and maintained until the date of its disposition. An issue that may arise are broken links. Not all links are permanent: they can be modified, the external files are missing or have disappeared, or other versions of the external files are provided with the same link. Reference rot with content drift and link rot are looming and menacing perspectives.
The activity
Time and steps
Within an activity, as described or defined in the context, the information objects are used and exchanged with other activities. Activities that are part of their own set of meaningful information (MI). Please note that when the word activity is mentioned, it is not about the (trans)action itself but about what happens with information and information objects during that activity.
|
Element |
Aspect |
|
Time |
|
|
Exchange/Communicate |
|
|
Steps |
|
From both the previously mentioned concept of “something” and the example of the activity of refuelling, the core elements in question are perhaps self-explanatory and visible. These are the time factor, the sequence of the steps within the information is processed and the moment the exchange of information takes place. The aspects of time are the beginning, the end and the moments in between.
There are four aspects in the processing of information that are most likely default. Firstly, it is the step of assessing and appraising to get an answer to the question if the information in the information object has to be used and therefore ingested. When the answer is positive, the information object can be ingested and registered. Then the information can be interpreted and used within the context of the activity. Also, information can be changed, added or new information objects can be created. Within the fourth default step the used or created information is saved and kept for reasons of availability and accessibility or is perhaps disposed, transferred or destroyed.
The steps when information is assessed, appraised, used and eventually saved or destroyed are usually not sequential. An often-enforced sequence can be found especially in formal situations where evidence, accountability, control and supervision play an important role. In other cases, it is therefore not strange when the steps mostly seem to run across. For example, during the time of use, the used information can directly be destroyed.
The exchange element
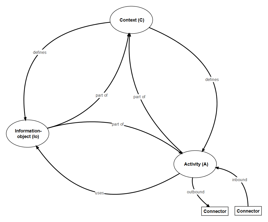
It is important to understand what happens when information is exchanged on a certain level of abstraction. Certainly, for archivists with that understanding and their deep rooted archival knowledge it is possible to determine which parts of digital information have to be archived. It is also possible to ascertain conditions and requirements the exchange should meet. For an archivist the message is always an information object, be it a document, a set of documents or datasets. Therefore, this information object has the same characteristics as every other information object; there is a content, a structure, a context, a behaviour and technology. Messages and additional metadata for sending and receiving are wrapped in a container, an envelope which is in again an information object.
The exchange model is a straightforward broad concept; there is always a message, a sender, a receiver, and a channel. It is always a form of communication between one or more parties (actors and processes). It is necessary that information will get from place a to b unhindered and undamaged. In many cases, the received message after unwrapping and accepting becomes part of a new context. Although this is of concern for the sender, it is nevertheless beyond his reach. It is just a fact. As a result, the intention of the transmitter may not always occur to the recipient. Therefore, transmitted information must be provided with sufficient metadata to convey the intention.
From the perspective of an archivist, the communication model may look as in the scheme below.

Figure 8 - Exchange model
This kind of exchange takes place at the moment when, for example
-
Information is exchanged directly between or inside processes, projects or other activities, high standards of interoperability are necessary;
-
Information is exchanged via messaging, chat, correspondence via surface mail;
-
Information is published on websites; open data sets are made available;
-
Transferring information from one actor to another, an action that involves a move or migration, where the original is deleted (destroyed) after a successful transfer. High standards of interoperability are necessary.
Several communication models exist; they are models that indicate how information and data are transmitted. On the technical level, the best-known model is from Shannon (Shannon 1948). This model is about how information can be obtained from the sender by the receiver. The transmitter puts the message in a signal to be transmitted (encode), after transmission the receiver extracts the message (decode). The context of this model is the telecommunications.
Another communication model comes from linguistics. This model can be found in the work of the linguist Roman Jacobson about his theory of communicative functions of language (Jacobson, 1960). In this model a channel encodes a message in a code. Then the message is intentionally send via a medium to a recipient who decodes the message. The message must have a context that can be referred to and that makes it understandable to the recipient. This linguistic model indicates what is needed to get the contents of a message from sender to recipient while maintaining interpretability.
For all models, it is important that a message is transmitted without loss – be it in a technical, linguistic or archival sense. The nice thing is that for all three the core is the same, for example, there is always a transmitter and receiver, and in all three cases a message is converted (packed, encoded, encrypted, wrapped, unpacked, decoded, decrypted, and unwrapped). In the core all three use channels. The difference is the origin of the models, each with its own characteristics.
The time difference between sending and receiving is invaluable. There is always a time difference between the time of sending and the moment of receiving information. In many cases, that time difference will be minimal and almost negligible because of the state of the art of the technique. But there may be cases where it is necessary to know if someone could have been aware of a specific situation at some point. In some transactions, like in stock markets, the quote ‘time is money’ has a literal meaning.
Semantic information
As said before, in these turbulent times of digital change an archivist needs a sustainable fundamental layer on which he can build instruments to do his work. Parts of that foundation may be found in the philosophy of information. For this it is necessary to find the conceptual relationship between archival science and information philosophy.
According to Floridi, philosophy of information is the philosophical field concerned with the critical investigation of the conceptual nature and basic principles of information, including its dynamics, utilisation and sciences (Floridi, 2009).
For a possible connection with the philosophy of information, the Leeuwarder information model (LIM) about meaningful information as described above will be used. From this starting point it is a small step to a model explained by Floridi (Floridi, 2010) where he introduces semantic content with elements as meaningful and well formed. According to Floridi is information semantic when it is also truthful and therefore true.
Roughly speaking there are connections between two elements that make up semantic content from philosophical perspective and meaningful information from the archival perspective. These are from the viewpoint of the philosopher respectively “meaningful” and “well-formed” and from the viewpoint of the archivist “context” and “information object”. Because the context delivers meaning to information, both “meaningful” and “’ context” are on the same level. An information object contains information in such a structured form that it can be called well-formed.
On the point of semantic information there is a more principle difference between the philosopher and the archivist. An archivist can only ensure and ascertain that an information object under his control has the same quality as when it was ingested, it is trustworthy with guarantees about the integrity. An archivist cannot and from an ethical viewpoint may not deliver a statement about truthfulness of the information3. The answer to the question if the information can be assumed truthful can only be given by the user of that information acting from his various contexts. Anyway knowing this difference, one could say that under certain conditions the archival trustworthiness is at the same level as the philosophical truthfulness. This means that a real connection between both fields of study is just as well possible.

Figure 9 - Bridging the gap
This connection can be used as a bridge that spans the virtual gap between both sciences. This can be a route for archivists to enter the realm of the information philosopher. A world of very fundamental research on information and concepts of information with its own semantics which may be useful for the archivist who should be aware of the consequences of the infosphere on his discipline. At the same time for the philosopher the knowledge of the archivist as appraiser, broker and curator of meaningful or semantic information becomes available. As shown above there are certainly connections between the concepts of the philosopher and the archivist. These connections need further research.
Literature
Adriaans, Pieter (2013). Information (lemma). In The Stanford Encyclopedia of Philosophy. Retrieved from https://plato.stanford.edu/archives/fall2013/entries/information/
Acker, Amelia (2016). When is a record; A Research Framework for Locating Electronic Records in Infrastructure. In A. Gilliland, S. McKemmish, A.J. Lau (eds.) Research in the Archival Multiverse (page 288-233). Clayton, VIC: Monash University Publishing. http://dx.doi.org/10.26530/OAPEN_628143
Allo, Patrick, Bert Baumgaertner, & The Π Research Network (2013). The Philosophy of Information; An Introduction. Retrieved from http://socphilinfo.org/news/teaching/412-philosophy-information-introduction-new-extended-version
Beavers, Anthony F. (2012). A Brief Introduction to the Philosophy of Information. Evansville, IND: University of Evansville, Philosophy / Cognitive Science. Retrieved from http://www.academia.edu/1230161/A_Brief_Introduction_to_the_Philosophy_of_Information
Duranti, Luciana (1998). Diplomatics; New uses for an old science. Lanham / London: Society of American Archivists and Association of Canadian Archivists in Association with The Scarecrow Press Inc.
Duranti, Luciana, & Randy Preston (2008). International Research on Permanent Authentic Records in Electronic Systems (InterPARES) 2: Experiential, Interactive and Dynamic Records. Padova: Associazione Nazionale Archivistica Italiana. Retrieved from http://www.interpares.org/ip2/book.cfm
Floridi, L. (2009). The Information Society and Its Philosophy: Introduction to the Special Issue on “The Philosophy of Information, Its Nature, and Future Developments”. The Information Society, 25(3), 153–158. https://doi.org/10.1080/01972240902848583
Floridi, L. (2010). Information: A Very Short Introduction. Oxford: Oxford University Press.
Floridi, L. (2013). The Ethics of Information. Oxford: Oxford University Press.
Floridi, L. (2014). The Fourth Revolution; How the Infosphere is Reshaping Human Reality. Oxford: Oxford University Press.
Floridi, L. (ed.) (2015). The onlife manifesto; Being Human in a Hyperconnected Era. Heidelberg: Springer. Retrieved from https://link.springer.com/book/10.1007/978-3-319-04093-6
Ford, Paul J.(2015). What is code? Business week, 11-jun-2015. Retrieved from https://www.bloomberg.com/graphics/2015-paul-ford-what-is-code
Gilliland, A., S. McKemmish, & A.J. Lau (2016). Research in the Archival Multiverse. Clayton, VIC: Monash University Publishing. http://dx.doi.org/10.26530/OAPEN_628143
Gleick, James (2011). The Information; A History, a Theory, a Flood. New York: Knopf Doubleday Publishing Group.
Glaudemans, Arnoud, Rienk Jonker, & Frans Smit (2015). The right people and the right forces need to get together,: Interview with Prof. Luciano Floridi. Archievenblad, Januari 2015. Retrieved from http://www.youblisher.com/p/1048348-Archievenblad-uitgave-van-de-Koninklijke-Vereniging-van-Archivarissen-in-Nederland/
Heinlein, Robert (1961). Stranger in a strange land. New York: Puntnam’s Sons.
Jacobson, Ramon (1960). Closing Statements, Linguistics and Poetics. In Thomas A. Sebeok (ed.), Style In Language (pp. 350–377). Cambridge MA: MIT Press.
Maes, Rik (1999). A generic framework for information management (PrimaVera Working Paper 99-03). Amsterdam: Department of Accountancy & Information Management. Retrieved from https://www.researchgate.net/publication/242321998_A_Generic_Framework_for_Information_Management
McKemmish, S. (2005). Archives: Recordkeeping in society. Wagga Wagga: Centre for Information Studies, Charles Sturt University.
Muller, Samuel, Johan A. Feith, & Robert Fruin (2003). Manual for the arrangement and description of archives (Transl. of the second ed. by Arthur H. Leavitt, with new introductions by Peter Horsman, Eric Ketelaar, Theo Thomassen, and Marjorie Rabe Barritt). Chicago: Society of American Archivists. Retrieved from https://hdl.handle.net/2027/mdp.39015057022447
Shannon, Claude (1948). A Mathematical Theory of Communication. The Bell System Technical Journal, 27, 379-423 and 623-656.
Some standards:
- ISO 23081-1:2006, Information and documentation -- Records management processes -- Metadata for records -- Part 1: Principles
- MoReq2010 - Modular Requirements for Records Systems, Volume 1 - Core Services & Plug-in Modules, DLM Forum Foundation, Brussel, 2011. Version 1.1 (updated text, but no new requirements)
- 1. I would like to thank Eric Ketelaar for his remarks and suggestions on a prior version and Meike Geerlings for reviewing my English text. And especially I would like to thank Frans Smit and Arnoud Glaudemans for al the intervisionary discussions we had on several archivistic topics regarding the archival digital turn.
- 2. When I use the word archivist, both the archivist and records manager are included. The archivist as keeper of archives in archival holdings and the records manager as an official found in the frontline where the records are created, received and managed until their disposition.
- 3. This statement does not release an archivist from a moral obligation to help a user as much as possible with his research in the archive
Informatiemodel:
- 534 keer gelezen