Soort:
Schema
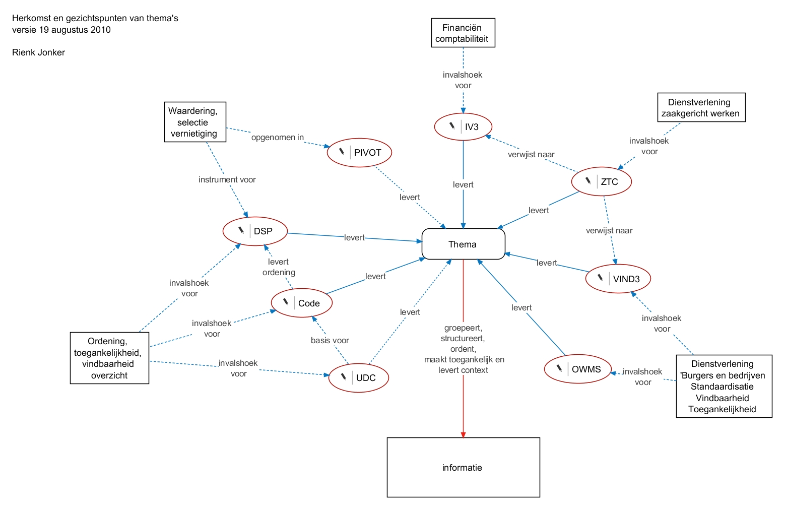
Thema's in overheidsland hebben verschillende oorsprongen en gezichtspunten, maar komen in de kern op hetzelfde neer: Een systematische opsomming van beleidsvelden en bijbehorende onderwerpen.
Doel is het structureren, ordenen van en toegang geven tot grote hoeveelheden informatie.
Dit schema bevat een handvol mogelijke soorten thema's en structuren. Er zijn vast wel meer te vinden. Wat verbazingwekkend is en blijft is dat, hoewel de verschillende thema's in de kern op elkaar lijken, zelden een keer over de schutting van de invalshoeken gekeken wordt. Dat leidt tot heruitvinding, dubbel werk en dus verspilling van energie (en geld).
Informatiemodel:
Grondslag:
Datum eerste publicatie:
zondag, 19 september 2010 - 9:30pm
- 164 keer gelezen
