Gezichtspunt (context)
Niet het onderwerp van een stuk, maar zijne bestemming moet beslissen over de plaats, die het in het archief moet innemen.
- Lees verder over Gezichtspunt (context)
- 103 keer gelezen
Niet het onderwerp van een stuk, maar zijne bestemming moet beslissen over de plaats, die het in het archief moet innemen.
Vanuit een bepaald gezichtspunt en op een bepaald abstractieniveau herbruikbare modelmatige of schematische weergave van een waargenomen werkelijkheid.
Laten we de Donderberg, de rechter Rijnoever, de tijd waarin het speelt even vergeten, dacht ik.
Wat je ziet
De presentatiekant van de gewelven in het koor van de Martinikerk in Groningen. De schilderingen zijn uit ongeveer 1540.
Wat je niet ziet
Gewelven onder de kap van het koor in de Martinikerk in Groningen, in feite de technische laag, die de presentatiekant, het gebruik mogelijk maakt. Een laag waarvan de doorsnee gebruiker geen weet heeft omdat hij het niet ziet.
De plaats waar je staat bepaalt de manier waarop je kijkt. Bevalt het zicht niet, ga dan op een andere plaats staan.
"Problems cannot be solved within the same mindset as within which they were created"
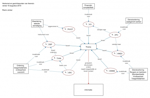
Thema's in overheidsland hebben verschillende oorsprongen en gezichtspunten, maar komen in de kern op hetzelfde neer: Een systematische opsomming van beleidsvelden en bijbehorende onderwerpen.
Doel is het structureren, ordenen van en toegang geven tot grote hoeveelheden informatie.
Informatie staat centraal, alleen de manier waarop door verschillende gebruikers en beheerders er tegen aangekeken wordt is nogal verschillend. In dit schema gaat het om de ICT'er, de records manager, de eigenaar (en andere gebruikers en de informatiemanagers.



