Samenwerken en verantwoordelijkheden
- Lees verder over Samenwerken en verantwoordelijkheden
- 213 keer gelezen
Samenwerken (collaboration) vindt plaats in situaties waar partijen gezamenlijk een activiteit uitvoeren of verantwoordelijk zijn voor een bepaald taakgebied. Een samenwerking kan georganiseerd worden binnen het domein van een dienst, afdeling of team, maar ook tussen afdelingen en teams. Het vindt ook plaats binnen domeinen waar externe partijen bij betrokken zijn, soms zelf in ketens. Meest bekende formele vormen van samenwerken zijn projecten, commissies en gremia. Daarom kan gesteld worden dat er ook project-, commissie- en vergaderdomeinen bestaan.
Vaak vergeten we, dat de geldigheid van kennis afhankelijk is van het niveau waarop die is opgedaan.
Samenwerken en delen van informatie in ketens komt steeds meer voorDeze tekst is grotendeels afkomstig van een notitie die ik in april 2009 heb geschreven voor de Bijzondere Commissie Archieven van de Raad voor Cultuur. Dit leidt tot een vorm van archiefvorming die vóór de komst van ICT en tegenwoordig de opkomst van de cloudtechnieken niet mogelijk was.
Wanneer er sprake is van ketensamenwerking waarbij de overheid betrokken is zal een weg gevonden moeten worden om de verantwoordelijkheden te benoemen en een verantwoorde waardering, selectie en vernietiging uit te laten voeren. Wanneer de huidige Archiefwet hiervoor niet voldoende kaders biedt lijkt mij dit een onderdeel die bij een komende aanpassing mee te nemen is.
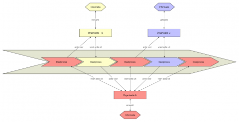
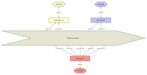
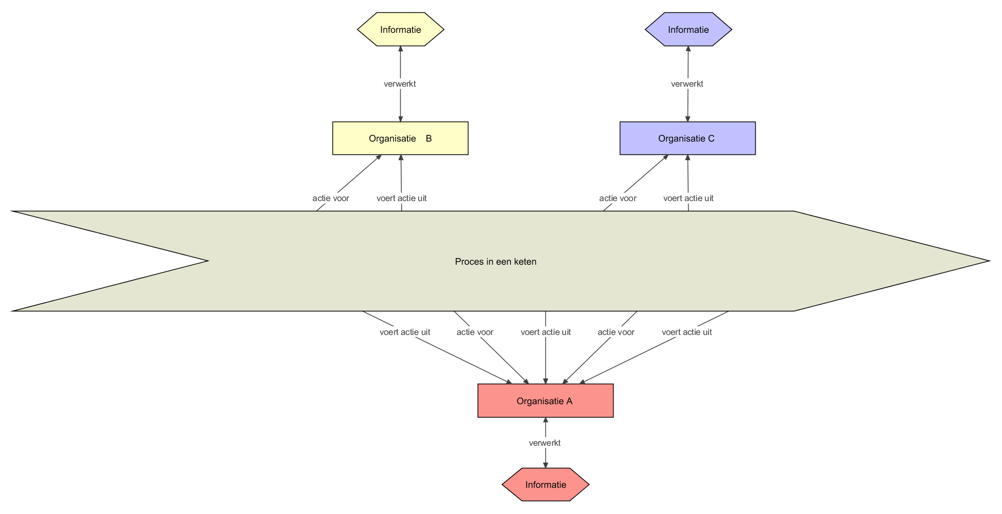
Een ketendossier blijkt na inzoomen echter uit verschillende delen te bestaan. De verschillen worden bepaald door de procescontext van de eigenaren. In het geval van overheden is aan elke eigenaar een bestuurlijk verantwoordelijke te koppelen, dit is volgens de Archiefwet de zorgdrager.
Een keten binnen de overheid kan bestaan uit een of meer zorgdragers die als partners onderling afspraken moeten maken over zaken als bewaartermijnen (ketenselectie), vervanging, overbrenging, toezicht, technische kwaliteit, uitwisselbaarheid en voortbestaan (duurzame toegankelijkheid).
Voor de toeschouwer, in de rol van gebruiker of hergebruiker, ziet een ketendossier als een eenheid uit. De deelnemende ketenpartners treden naar buiten toe als een eenheid op.
Een register op kaarten: staten op karton.






