U bent hier
OAIS
Reference Model for an Open Archival Information System (OAIS)
Building a Scalable Data Warehouse with Data Vault 2.0
Overbrenging in digitale omgeving
Een eerste model voor overbrenging van digitale gegevens. Dit model is nog geënt op de layercake van het semantisch web in samenhang met de modellen van OAIS en ED3. Dit schema is de voorganger van schema Uitwisselbaarheid dat uitgaat van negen lagen.
- Lees verder over Overbrenging in digitale omgeving
- 41 keer gelezen
Tafelgesprek: Archief is
Vergissing
Een van de grote niveauvergissingen die dreigt gemaakt te worden is het idee dat digitaliseren en digitaal werken het automatiseren van de ons bekende papieren werkelijkheid is. Veel van de oplossingen uit het papier leveren schijnoplossingen in de digitale wereld. Om deze vergissing te vermijden zal daarom fundamenteler dan we nu doen de conceptuele basis van ons vak en de bijbehorende terminologie onder de loep genomen moeten worden.
Levenscyclus:
Informatiemodel:
| Bijlage | Grootte |
|---|---|
| 1.17 MB | |
| 867.31 KB | |
| 1.17 MB | |
| 813.9 KB | |
| 61.04 KB | |
| 61.3 KB | |
| 407.5 KB | |
| 535.82 KB | |
| 7.94 MB |
- Lees verder over Tafelgesprek: Archief is
- 207 keer gelezen
Johannes Papritz (1898-1992) und die Entwicklung der Archivwissenschaft nach 1945
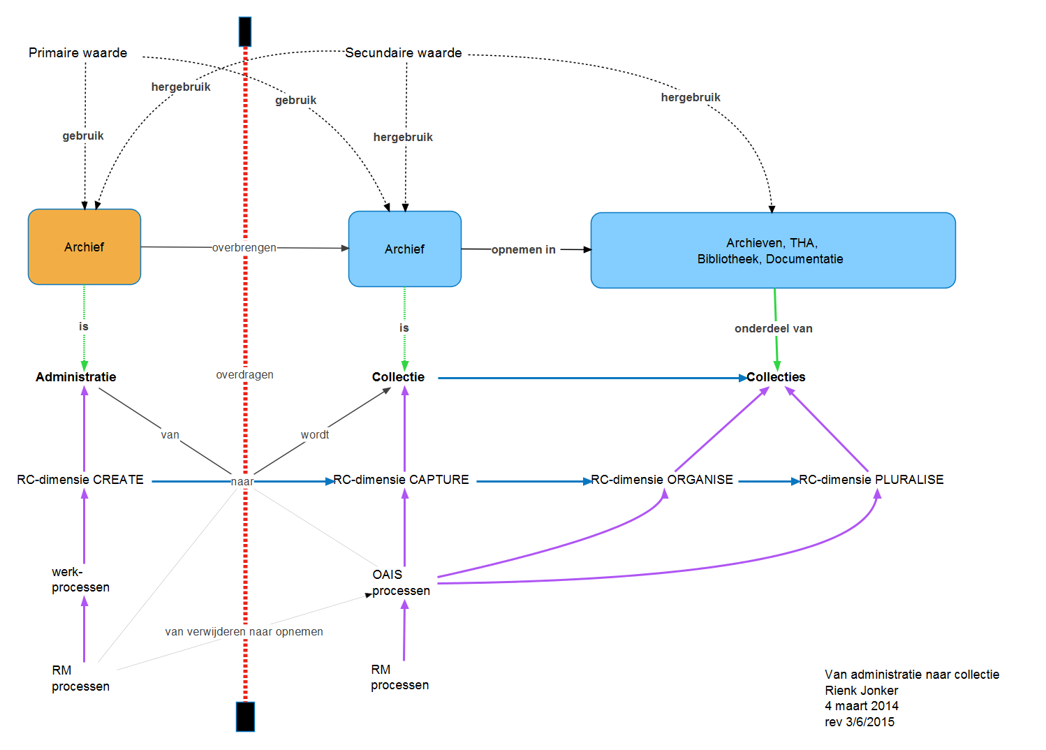
Levenscyclus:
Van administratie naar collectie
Archief?
Informatiemodel:
- Lees verder over Van administratie naar collectie
- 101 keer gelezen
Veelgebruikte trefwoorden ed.
Termen en begrippen
Lijsten
- BISL
- ICA Principles
- ICA Standaarden
- Informationele objecten
- Keteninformatisering
- Moreq 2010
- Termen en begrippen
Sites en/of Pagina's
- Archiefwiki - Terminologie
- Artificial Intelligence (AI)
- Bedrijfseconomische begrippen
- Bibliothecarium
- Documenttypen
- DUTO - begrippen
- Glossar ausgewählter archivfachlicher Begriffe
- A Glossary of Archival and Records Terminology
- The Glossary of Human Computer Interaction
- ICA - Multilingual Archival Terminology
- InterPares Glosssary
- ODLT
- Thesaurus/Taxonomie
- Trefwoorden voor de informatieprofessional
A set of one or more related database fields, each comprising related data elements. One or more tables may combine to form a database.







































































_EN44f1.png?itok=cRGbEwb8)















77a5.png?itok=oF9yYrlA)

































![Reference manager - [Onderhoud aantekeningen]](../sites/default/files/styles/medium/public/Reference%20manager%20v3%20-%20%5bOnderhoud%20aantekeningen%5d%2014-2-2010%20102617_0258a.jpg?itok=OJkkWhxY)
![Reference manager - [Onderhoud aantekeningen]](../sites/default/files/styles/medium/public/Reference%20manager%20v3%20-%20%5bOnderhoud%20aantekeningen%5d%2014-2-2010%20102628a0e3.jpg?itok=CUvhRRr7)
![Reference manager - [Onderhoud bronnen] - Opnemen en onderhouden](../sites/default/files/styles/medium/public/Reference%20manager%20v3%20-%20%5bOnderhoud%20bronnen%5d%2014-2-2010%20102418f901.jpg?itok=d7rnOhhK)
![Reference manager - [Onderhoud bronnen]](../sites/default/files/styles/medium/public/Reference%20manager%20v3%20-%20%5bOnderhoud%20bronnen%5d%2014-2-2010%201024333c6b.jpg?itok=CgS8R6cS)
![Reference manager - [Onderhoud bronnen]](../sites/default/files/styles/medium/public/Reference%20manager%20v3%20-%20%5bOnderhoud%20bronnen%5d%2014-2-2010%20102445_0a5d1.jpg?itok=4oJ07yFZ)
![Reference manager - [Onderhoud bronnen]](../sites/default/files/styles/medium/public/Reference%20manager%20v3%20-%20%5bOnderhoud%20bronnen%5d%2014-2-2010%201025009c28.jpg?itok=ExHJRjAO)
![Reference manager - [Onderhoud bronnen]](../sites/default/files/styles/medium/public/Reference%20manager%20v3%20-%20%5bOnderhoud%20bronnen%5d%2014-2-2010%201025249f72.jpg?itok=IeHaYl_M)
![Reference manager - [Onderhoud bronnen]](../sites/default/files/styles/medium/public/Reference%20manager%20v3%20-%20%5bOnderhoud%20bronnen%5d%2014-2-2010%20102534b3cc.jpg?itok=cdKP4u3I)
![Reference manager - [Onderhoud thema's en rubrieken]](../sites/default/files/styles/medium/public/Reference%20manager%20v3%20-%20%5bOnderhoud%20themas%20en%20rubrieken%5d%2020-9-2009%20185626d05e.jpg?itok=zM5uJ2Sf)


























![Reference manager - [Raadplegen aantekeningen]](../sites/default/files/styles/medium/public/Reference%20manager%20v3%20-%20%5bRaadplegen%20aantekeningen%5d%2020-9-2009%201856122771.jpg?itok=RnX2qguF)
![Reference manager - [Relatie termen (thesaurus)]](../sites/default/files/styles/medium/public/Reference%20manager%20v3%20-%20%5bRelatie%20termen%20(thesaurus)%5d%2014-2-2010%201027517b7a.jpg?itok=SmxubGMD)
![Reference manager - [Thesaurus raadplegen]](../sites/default/files/styles/medium/public/Reference%20manager%20v3%20-%20%5bThesaurus%20raadplegen%5d%2014-2-2010%2010273282f6.jpg?itok=FWvNcckL)
![Reference manager - [Zoek thema en rubrieken]](../sites/default/files/styles/medium/public/Reference%20manager%20v3%20-%20%5bZoek%20thema%20en%20rubrieken%5d%2020-9-2009%2018554680cd.jpg?itok=6sUOZbvL)
![Reference manager - [Onderhoud rubrieken]](../sites/default/files/styles/medium/public/Reference%20manager%20v3%2020-9-2009%201856340132.jpg?itok=oZ8RFfVI)

![Reference manager - [Onderhoud aantekeningen]](../sites/default/files/styles/medium/public/Reference%20manager%20v3%20-%20%5bOnderhoud%20aantekeningen%5d%2014-2-2010%201026032185.jpg?itok=XMMJmuWz)


831b.jpg?itok=FCGCVxqn)





















































771b.gif?itok=8DxUslHw)


































