End of life (EOL) Labyrinth - Site gaat ofline op 5 januari 2025
Aan alles komt een einde
Wat is er aan de hand?
Het onderhoud van Drupal 7, de versie van het content management systeem (CMS) waar deze website technisch gezien op gebaseerd is, stopt per 5 januari 2025. Er zijn wel nieuwere versies van Drupal beschikbaar, tegenwoordig versie 11.
Alleen zou dat voor mij weer een migratie betekenen. De vorige migratie was in 2015, toen het onderhoud op Drupal versie 6 stopte.
Op
zich is een migratie niet erg. Het is als een verhuizing. Het is natuurlijk wel veel werk en tegelijkertijd een goed moment om overbodige rommel op te ruimen. En wat overblijft eventueel te actualiseren en anders in te richten.

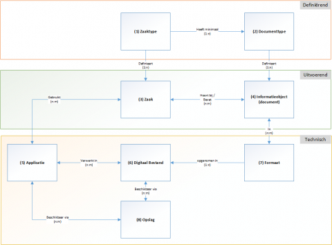
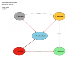
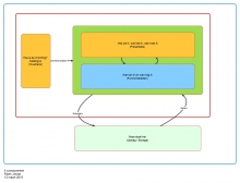
Het archief




Over die rol van de archivaris is natuurlijk van belang te weten hoe tegen zo’n functionaris aangekeken wordt. Van belang is te beseffen dat een archief veel meer is dan wat DIV onder zich heeft en bijvoorbeeld de inhoud van een DMS of hoe je het ook noemen wilt. Als regel kan gehanteerd worden dat het gaat om alle informatie die wordt verwerkt in de context van de processen, projecten en andere activiteiten van een overheidsorganisatie of onder de verantwoordelijkheid van een bestuursorgaan.









































































_EN44f1.png?itok=cRGbEwb8)















77a5.png?itok=oF9yYrlA)

































![Reference manager - [Onderhoud aantekeningen]](sites/default/files/styles/medium/public/Reference%20manager%20v3%20-%20%5bOnderhoud%20aantekeningen%5d%2014-2-2010%20102617_0258a.jpg?itok=OJkkWhxY)
![Reference manager - [Onderhoud aantekeningen]](sites/default/files/styles/medium/public/Reference%20manager%20v3%20-%20%5bOnderhoud%20aantekeningen%5d%2014-2-2010%20102628a0e3.jpg?itok=CUvhRRr7)
![Reference manager - [Onderhoud bronnen] - Opnemen en onderhouden](sites/default/files/styles/medium/public/Reference%20manager%20v3%20-%20%5bOnderhoud%20bronnen%5d%2014-2-2010%20102418f901.jpg?itok=d7rnOhhK)
![Reference manager - [Onderhoud bronnen]](sites/default/files/styles/medium/public/Reference%20manager%20v3%20-%20%5bOnderhoud%20bronnen%5d%2014-2-2010%201024333c6b.jpg?itok=CgS8R6cS)
![Reference manager - [Onderhoud bronnen]](sites/default/files/styles/medium/public/Reference%20manager%20v3%20-%20%5bOnderhoud%20bronnen%5d%2014-2-2010%20102445_0a5d1.jpg?itok=4oJ07yFZ)
![Reference manager - [Onderhoud bronnen]](sites/default/files/styles/medium/public/Reference%20manager%20v3%20-%20%5bOnderhoud%20bronnen%5d%2014-2-2010%201025009c28.jpg?itok=ExHJRjAO)
![Reference manager - [Onderhoud bronnen]](sites/default/files/styles/medium/public/Reference%20manager%20v3%20-%20%5bOnderhoud%20bronnen%5d%2014-2-2010%201025249f72.jpg?itok=IeHaYl_M)
![Reference manager - [Onderhoud bronnen]](sites/default/files/styles/medium/public/Reference%20manager%20v3%20-%20%5bOnderhoud%20bronnen%5d%2014-2-2010%20102534b3cc.jpg?itok=cdKP4u3I)
![Reference manager - [Onderhoud thema's en rubrieken]](sites/default/files/styles/medium/public/Reference%20manager%20v3%20-%20%5bOnderhoud%20themas%20en%20rubrieken%5d%2020-9-2009%20185626d05e.jpg?itok=zM5uJ2Sf)


























![Reference manager - [Raadplegen aantekeningen]](sites/default/files/styles/medium/public/Reference%20manager%20v3%20-%20%5bRaadplegen%20aantekeningen%5d%2020-9-2009%201856122771.jpg?itok=RnX2qguF)
![Reference manager - [Relatie termen (thesaurus)]](sites/default/files/styles/medium/public/Reference%20manager%20v3%20-%20%5bRelatie%20termen%20(thesaurus)%5d%2014-2-2010%201027517b7a.jpg?itok=SmxubGMD)
![Reference manager - [Thesaurus raadplegen]](sites/default/files/styles/medium/public/Reference%20manager%20v3%20-%20%5bThesaurus%20raadplegen%5d%2014-2-2010%2010273282f6.jpg?itok=FWvNcckL)
![Reference manager - [Zoek thema en rubrieken]](sites/default/files/styles/medium/public/Reference%20manager%20v3%20-%20%5bZoek%20thema%20en%20rubrieken%5d%2020-9-2009%2018554680cd.jpg?itok=6sUOZbvL)
![Reference manager - [Onderhoud rubrieken]](sites/default/files/styles/medium/public/Reference%20manager%20v3%2020-9-2009%201856340132.jpg?itok=oZ8RFfVI)

![Reference manager - [Onderhoud aantekeningen]](sites/default/files/styles/medium/public/Reference%20manager%20v3%20-%20%5bOnderhoud%20aantekeningen%5d%2014-2-2010%201026032185.jpg?itok=XMMJmuWz)


831b.jpg?itok=FCGCVxqn)





















































771b.gif?itok=8DxUslHw)






































A major research institution has recently announced the discovery of the heaviest chemical element yet known to science. The new element has been tentatively named "Governmentium". Governmentium (Gv) has one neutron, 12 assistant neutrons, 75 deputy neutrons, and 11 assistant deputy neutrons, giving it an atomic mass of 312.These 312 particles are held together by forces called morons, which are surrounded by vast quantities of lepton-like particles called peons. 
n bijsluiter bij ICT-projecten en in acht te nemen bij besluiten/uitspraken: