20 jaar - Labyrinth (juni 2024)
Deze site bestaat in juni al weer 20 jaar!
Op Archive.org zijn eerdere versies te zien. De eerste pagina is daar gearchiveerd op 17 september 2004.
https://web.archive.org/web/20040917025329/http://labyrinth.opweb.nl/
Zoals het er nu naar uit ziet gaat de site per 5 januari 2025 uit de lucht.
Zie: https://labyrinth.rienkjonker.nl/content/end-life-eol-labyrinth-uitgeste...
- Lees verder over 20 jaar - Labyrinth (juni 2024)
- 84 keer gelezen






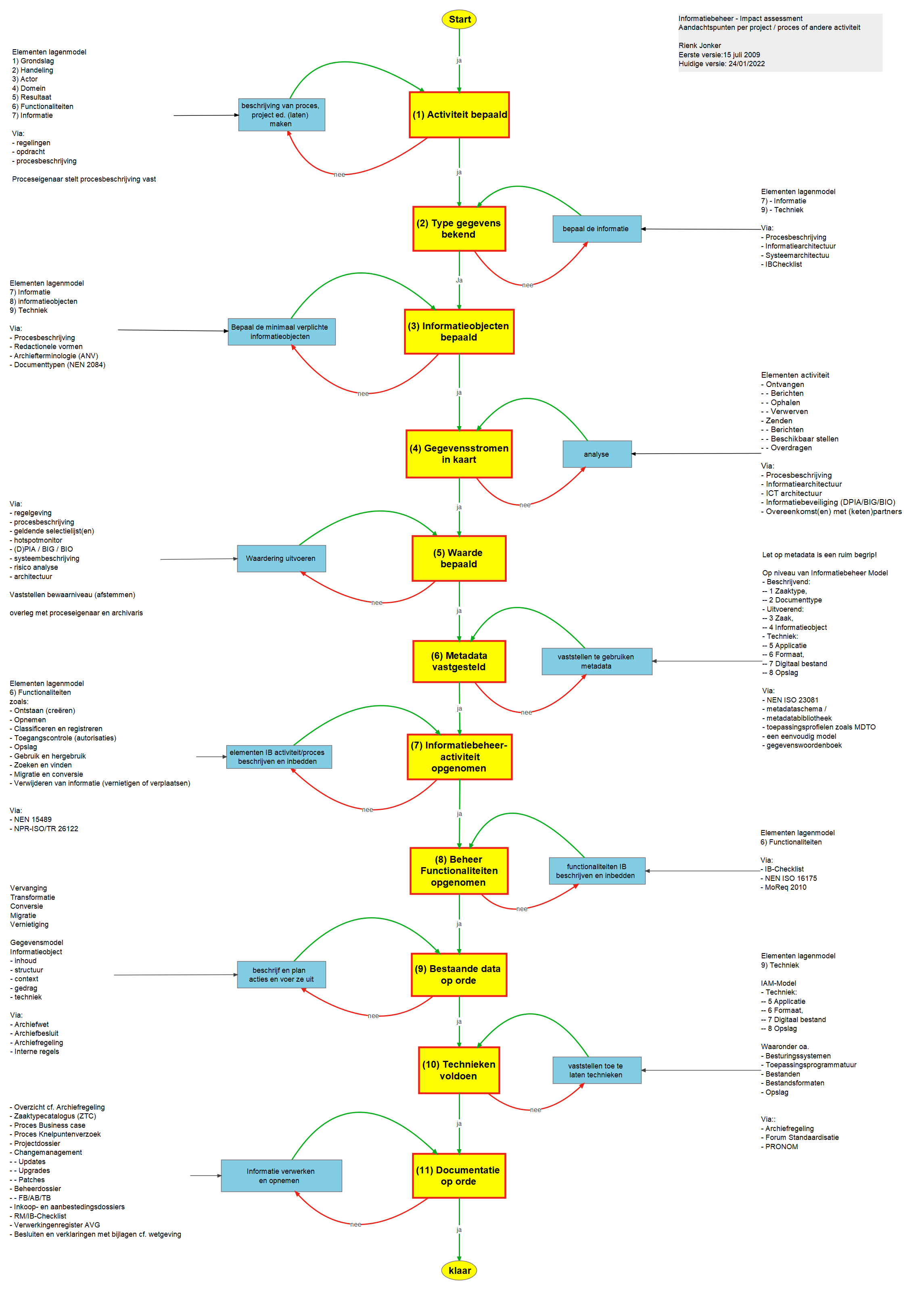
Informatiebeheerders beschikken over een unieke en vaak onbegrepen kennis over methoden en technieken uit het verleden.





































































_EN44f1.png?itok=cRGbEwb8)















77a5.png?itok=oF9yYrlA)

































![Reference manager - [Onderhoud aantekeningen]](../sites/default/files/styles/medium/public/Reference%20manager%20v3%20-%20%5bOnderhoud%20aantekeningen%5d%2014-2-2010%20102617_0258a.jpg?itok=OJkkWhxY)
![Reference manager - [Onderhoud aantekeningen]](../sites/default/files/styles/medium/public/Reference%20manager%20v3%20-%20%5bOnderhoud%20aantekeningen%5d%2014-2-2010%20102628a0e3.jpg?itok=CUvhRRr7)
![Reference manager - [Onderhoud bronnen] - Opnemen en onderhouden](../sites/default/files/styles/medium/public/Reference%20manager%20v3%20-%20%5bOnderhoud%20bronnen%5d%2014-2-2010%20102418f901.jpg?itok=d7rnOhhK)
![Reference manager - [Onderhoud bronnen]](../sites/default/files/styles/medium/public/Reference%20manager%20v3%20-%20%5bOnderhoud%20bronnen%5d%2014-2-2010%201024333c6b.jpg?itok=CgS8R6cS)
![Reference manager - [Onderhoud bronnen]](../sites/default/files/styles/medium/public/Reference%20manager%20v3%20-%20%5bOnderhoud%20bronnen%5d%2014-2-2010%20102445_0a5d1.jpg?itok=4oJ07yFZ)
![Reference manager - [Onderhoud bronnen]](../sites/default/files/styles/medium/public/Reference%20manager%20v3%20-%20%5bOnderhoud%20bronnen%5d%2014-2-2010%201025009c28.jpg?itok=ExHJRjAO)
![Reference manager - [Onderhoud bronnen]](../sites/default/files/styles/medium/public/Reference%20manager%20v3%20-%20%5bOnderhoud%20bronnen%5d%2014-2-2010%201025249f72.jpg?itok=IeHaYl_M)
![Reference manager - [Onderhoud bronnen]](../sites/default/files/styles/medium/public/Reference%20manager%20v3%20-%20%5bOnderhoud%20bronnen%5d%2014-2-2010%20102534b3cc.jpg?itok=cdKP4u3I)
![Reference manager - [Onderhoud thema's en rubrieken]](../sites/default/files/styles/medium/public/Reference%20manager%20v3%20-%20%5bOnderhoud%20themas%20en%20rubrieken%5d%2020-9-2009%20185626d05e.jpg?itok=zM5uJ2Sf)


























![Reference manager - [Raadplegen aantekeningen]](../sites/default/files/styles/medium/public/Reference%20manager%20v3%20-%20%5bRaadplegen%20aantekeningen%5d%2020-9-2009%201856122771.jpg?itok=RnX2qguF)
![Reference manager - [Relatie termen (thesaurus)]](../sites/default/files/styles/medium/public/Reference%20manager%20v3%20-%20%5bRelatie%20termen%20(thesaurus)%5d%2014-2-2010%201027517b7a.jpg?itok=SmxubGMD)
![Reference manager - [Thesaurus raadplegen]](../sites/default/files/styles/medium/public/Reference%20manager%20v3%20-%20%5bThesaurus%20raadplegen%5d%2014-2-2010%2010273282f6.jpg?itok=FWvNcckL)
![Reference manager - [Zoek thema en rubrieken]](../sites/default/files/styles/medium/public/Reference%20manager%20v3%20-%20%5bZoek%20thema%20en%20rubrieken%5d%2020-9-2009%2018554680cd.jpg?itok=6sUOZbvL)
![Reference manager - [Onderhoud rubrieken]](../sites/default/files/styles/medium/public/Reference%20manager%20v3%2020-9-2009%201856340132.jpg?itok=oZ8RFfVI)

![Reference manager - [Onderhoud aantekeningen]](../sites/default/files/styles/medium/public/Reference%20manager%20v3%20-%20%5bOnderhoud%20aantekeningen%5d%2014-2-2010%201026032185.jpg?itok=XMMJmuWz)


831b.jpg?itok=FCGCVxqn)





















































771b.gif?itok=8DxUslHw)


































