Van dingen die voorbij komen - overheidsinformatievoorziening sinds 1979
Niets nieuws
Het bijgevoegde PDF-bestand bevat, om een idee te geven, een overzicht van wat de afgelopen decennia aan programma's, projecten en dergelijke van vooral de rijksoverheid voorbij zijn gekomen die ook effecten hadden op andere overheden. Wat hier opvalt is dat van project naar project wordt gerend zonder dat het eigenlijke probleem (onderstroom) wordt geraakt laat staan opgelost.
Zoals het veel projecten betaamt valt het ook hier op dat de resultaten meestal niet structureel zijn is maar van voorbijgaande aard. Het inzetten van incidelntele middelen leidt ook vaak tot het motto ‘er is tijdelijk geld en dat moet op’.
Dit is een verhaal van 'er is niets nieuws onder de zon' van Prediker en 'die Ewige Wiederkehr'. Alle inhoudelijke en technische mogelijkheden zijn bekend en komen steeds (als waren zij nieuw) terug. Ook op dit terrein mankeert het eigen geheugen van de overheden in ernstige mate.
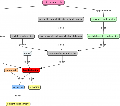
Levenscyclus:
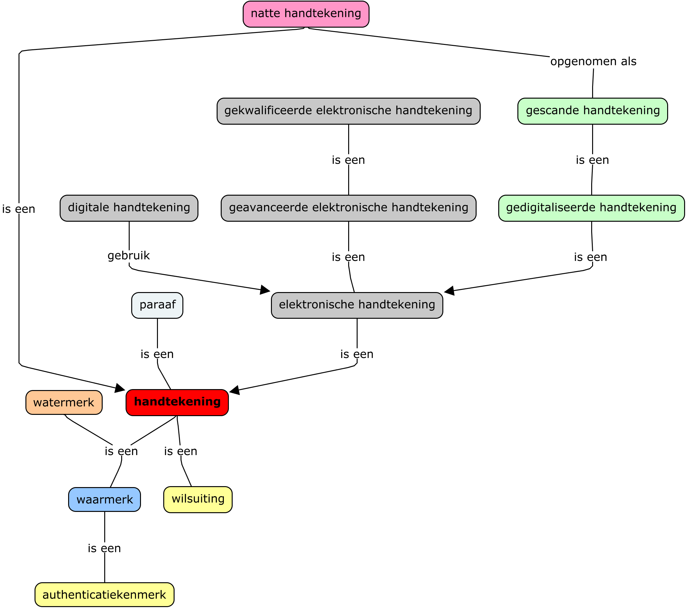
Informatiemodel:
| Bijlage | Grootte |
|---|---|
| 1.11 MB |


Het CJD (





































































_EN44f1.png?itok=cRGbEwb8)















77a5.png?itok=oF9yYrlA)

































![Reference manager - [Onderhoud aantekeningen]](../sites/default/files/styles/medium/public/Reference%20manager%20v3%20-%20%5bOnderhoud%20aantekeningen%5d%2014-2-2010%20102617_0258a.jpg?itok=OJkkWhxY)
![Reference manager - [Onderhoud aantekeningen]](../sites/default/files/styles/medium/public/Reference%20manager%20v3%20-%20%5bOnderhoud%20aantekeningen%5d%2014-2-2010%20102628a0e3.jpg?itok=CUvhRRr7)
![Reference manager - [Onderhoud bronnen] - Opnemen en onderhouden](../sites/default/files/styles/medium/public/Reference%20manager%20v3%20-%20%5bOnderhoud%20bronnen%5d%2014-2-2010%20102418f901.jpg?itok=d7rnOhhK)
![Reference manager - [Onderhoud bronnen]](../sites/default/files/styles/medium/public/Reference%20manager%20v3%20-%20%5bOnderhoud%20bronnen%5d%2014-2-2010%201024333c6b.jpg?itok=CgS8R6cS)
![Reference manager - [Onderhoud bronnen]](../sites/default/files/styles/medium/public/Reference%20manager%20v3%20-%20%5bOnderhoud%20bronnen%5d%2014-2-2010%20102445_0a5d1.jpg?itok=4oJ07yFZ)
![Reference manager - [Onderhoud bronnen]](../sites/default/files/styles/medium/public/Reference%20manager%20v3%20-%20%5bOnderhoud%20bronnen%5d%2014-2-2010%201025009c28.jpg?itok=ExHJRjAO)
![Reference manager - [Onderhoud bronnen]](../sites/default/files/styles/medium/public/Reference%20manager%20v3%20-%20%5bOnderhoud%20bronnen%5d%2014-2-2010%201025249f72.jpg?itok=IeHaYl_M)
![Reference manager - [Onderhoud bronnen]](../sites/default/files/styles/medium/public/Reference%20manager%20v3%20-%20%5bOnderhoud%20bronnen%5d%2014-2-2010%20102534b3cc.jpg?itok=cdKP4u3I)
![Reference manager - [Onderhoud thema's en rubrieken]](../sites/default/files/styles/medium/public/Reference%20manager%20v3%20-%20%5bOnderhoud%20themas%20en%20rubrieken%5d%2020-9-2009%20185626d05e.jpg?itok=zM5uJ2Sf)


























![Reference manager - [Raadplegen aantekeningen]](../sites/default/files/styles/medium/public/Reference%20manager%20v3%20-%20%5bRaadplegen%20aantekeningen%5d%2020-9-2009%201856122771.jpg?itok=RnX2qguF)
![Reference manager - [Relatie termen (thesaurus)]](../sites/default/files/styles/medium/public/Reference%20manager%20v3%20-%20%5bRelatie%20termen%20(thesaurus)%5d%2014-2-2010%201027517b7a.jpg?itok=SmxubGMD)
![Reference manager - [Thesaurus raadplegen]](../sites/default/files/styles/medium/public/Reference%20manager%20v3%20-%20%5bThesaurus%20raadplegen%5d%2014-2-2010%2010273282f6.jpg?itok=FWvNcckL)
![Reference manager - [Zoek thema en rubrieken]](../sites/default/files/styles/medium/public/Reference%20manager%20v3%20-%20%5bZoek%20thema%20en%20rubrieken%5d%2020-9-2009%2018554680cd.jpg?itok=6sUOZbvL)
![Reference manager - [Onderhoud rubrieken]](../sites/default/files/styles/medium/public/Reference%20manager%20v3%2020-9-2009%201856340132.jpg?itok=oZ8RFfVI)

![Reference manager - [Onderhoud aantekeningen]](../sites/default/files/styles/medium/public/Reference%20manager%20v3%20-%20%5bOnderhoud%20aantekeningen%5d%2014-2-2010%201026032185.jpg?itok=XMMJmuWz)


831b.jpg?itok=FCGCVxqn)





















































771b.gif?itok=8DxUslHw)


































