U bent hier

vervanging

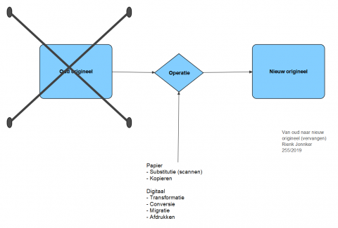
Van oud naar nieuw origineel

Vervangen houdt in dat een een nieuw origineel in de plaats komt van een oud origineel.

Analoog

  • Scannen - Van papier naar digitaal
  • Kopieren - Van papier naar papier

Digitaal

  • Transformeren en converteren - omzetten
  • Migreren - Verplaatsen
  • Afdrukken - Van digitaal naar papier

A contrario

De tekst: 'Iedere conversie of migratie van digitale archiefbescheiden die niet geschiedt met inachtneming van de artikelen 2, 3 en 4, is een vervanging in de zin van artikel 7 van de Archiefwet 1995 '

luidt a contrario

'Iedere conversie of migratie van digitale archiefbescheiden die geschiedt met inachtneming van de artikelen 2, 3 en 4, is geen vervanging in de zin van artikel 7 van de Archiefwet 1995.'

Versiebeheer

Because the components of the physical form of a record are intended to convey meaning, any change in any of them generates a new and different record.

Vervanging

.. .. .. .. Om te voorkomen dat er nog meer overheidsgeheimen in handen van computerkrakers zouden vallen, werden alle vertrouwelijke gegevens opgeslagen op één zeer goed beveiligde plek: de nieuwe databank van de NSA, het Fort Knox van de Amerikaanse inlichtingendiensten.

Dead bunny (substitutie)

Picture a bunny. Why not? Spring is near, and Easter is only a month away. So, picture a bunny. You can cuddle it, watch its little nose twitch, listen to its heartbeat, even observe its behavior and follow it home. If you are one of those lucky creatures who speak bunny -- like computer programmers speak source code -- you can politely inquire where it's been, what it's seen and who it has spoken with."

[...]

Elementen besluit vervanging

Besluiten waarin de vervanging van archiefbescheiden wordt gemeld moeten zodanig zijn dat duidelijk is wat er gebeurd, welke criteria worden gehanteerd, waar die criteria te raadplegen zijn.

De vormvereisten en de gewenste inhoud valt te destilleren uit de verschillende artikelen van de Archiefwet. Het besluit zal tenminste de volgende documenten als bijlage moeten bevatten:

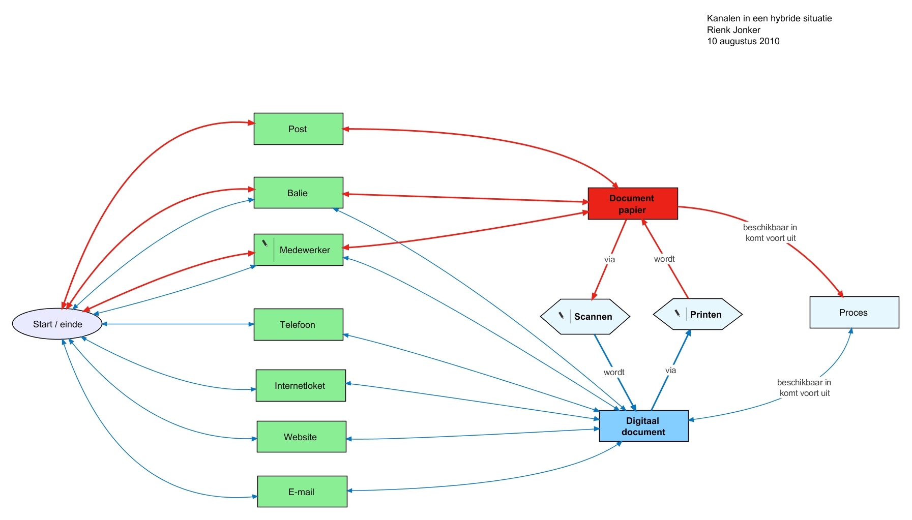
Kanalen in een hybride omgeving

Informatiestromen lopen digitaal en via het traditionele medium papier. Zolang er geen keuze gemaakt wordt voor een totale omslag van papier naar digitaal, is er sprake van een hybride (beheers)omgeving. Het kan natuurlijk ook andersom alles wat digitaal binnenkomt naar papier omzetten, analogiseren als een soort omgekeerde substitutie.

Vervanging dubbelen van de akten van de Burgerlijke Stand

Analyse besluiten CJD

geboorteregisters Gemeente Roermond Het CJD (nu Justid geheten) heeft als een van de weinige rijksinstellingen geprobeerd volgens de bepalingen van de Archiefwet kenbaar te maken dat zij de dubbelen van de akten van de Burgerlijke Stand gaat vervangen. Deze dienst heeft dat gedaan in overleg met het Nationaal Archief, die optreed namens de minister van OCW. In 2002 en 2005 zijn een drietal besluiten in de Staatscourant gepubliceerd.

Voor mij aanleiding deze besluiten eens te nader te gaan bekijken. Ik heb daarbij voornamelijk gelet wat de strekking is van de besluiten, welke informatie uit de besluiten is te halen en of aanvullende informatie via openbare kanalen, bijvoorbeeld via internet, is op te sporen. Voor dat doel heb ik een overzicht gemaakt in de vorm van een matrix waarbij de basiskenmerken van deze besluiten met elkaar te vergelijken zijn. Deze vergelijking levert een interessant beeld op.

Analoog naar analoog

Met deze vorm van vervanging, in feite een vorm van verdoeken, wordt niet alleen microverfilming bedoeld. De aanpak van microverfilming de te gebruiken technieken zijn wel bekend, ook de voor- en nadelen zijn in diverse publicaties wel opgesomd.

Pagina's

Abonneren op RSS - vervanging