MoReq2, Model requirements for the management of electronic records; MoReq2 Specification
(2008). MoReq2, Model requirements for the management of electronic records; MoReq2 Specification.
240.
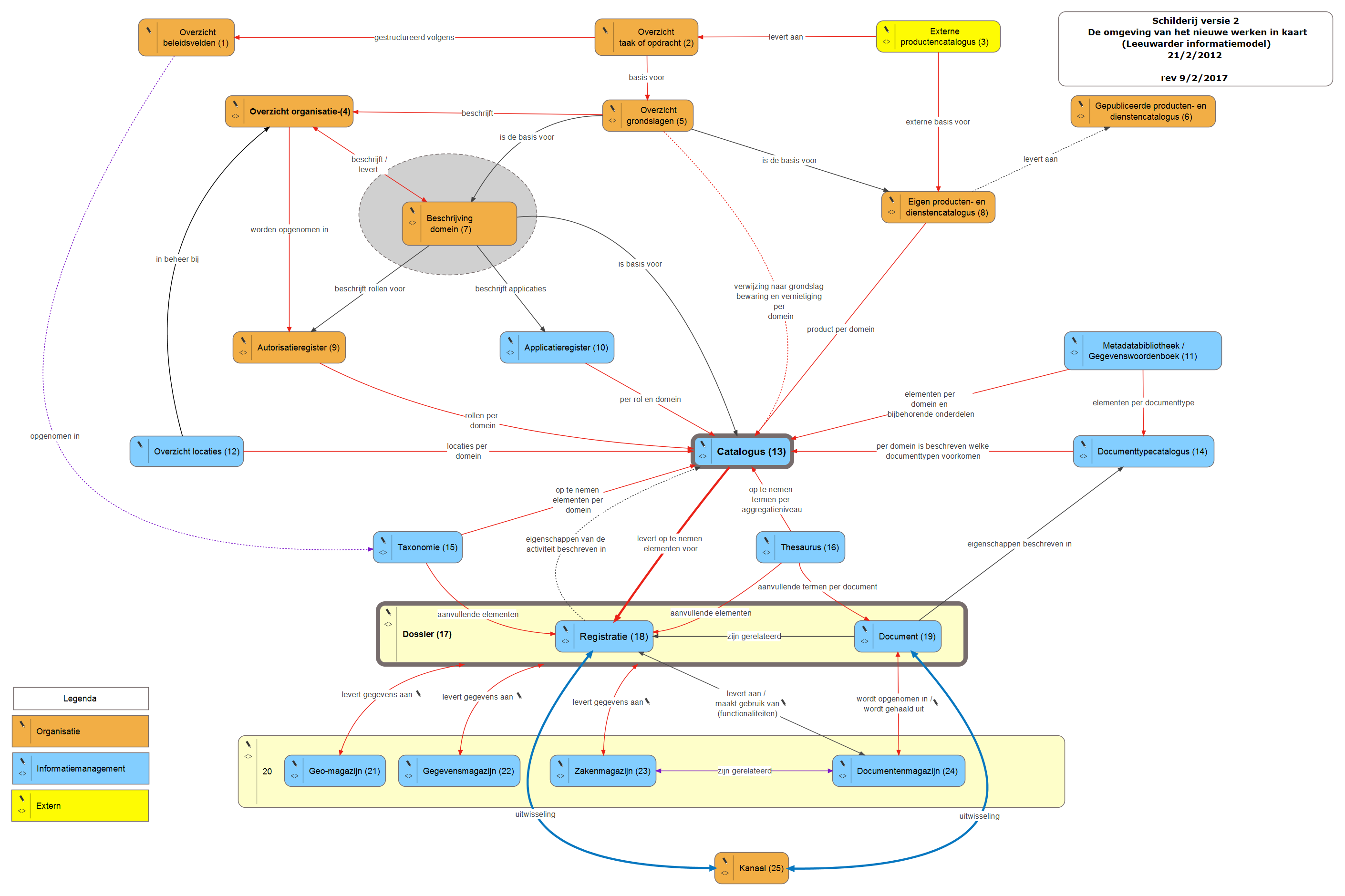
NEN-ISO 23081: Logische structuur die het verband aangeeft tussen elementen van metagegevens, doorgaans door regels vast te stellen voor het gebruik en beheer van metagegevens, vooral met betrekking tot de semantiek, de syntaxis en de keuzevrijheid (mate van verplichting) van waarden.
Een catalogus is een lijst, houdende een opsomming van voorwerpen die verkrijgbaar zijn en/of tot een verzameling behoren.
